请注意,本文内容源自机器翻译,可能存在语法或其它翻译错误,仅供参考。如需获取准确内容,请参阅链接中的英语原文或自行翻译。
器件型号:TRS3253E 工具与软件:
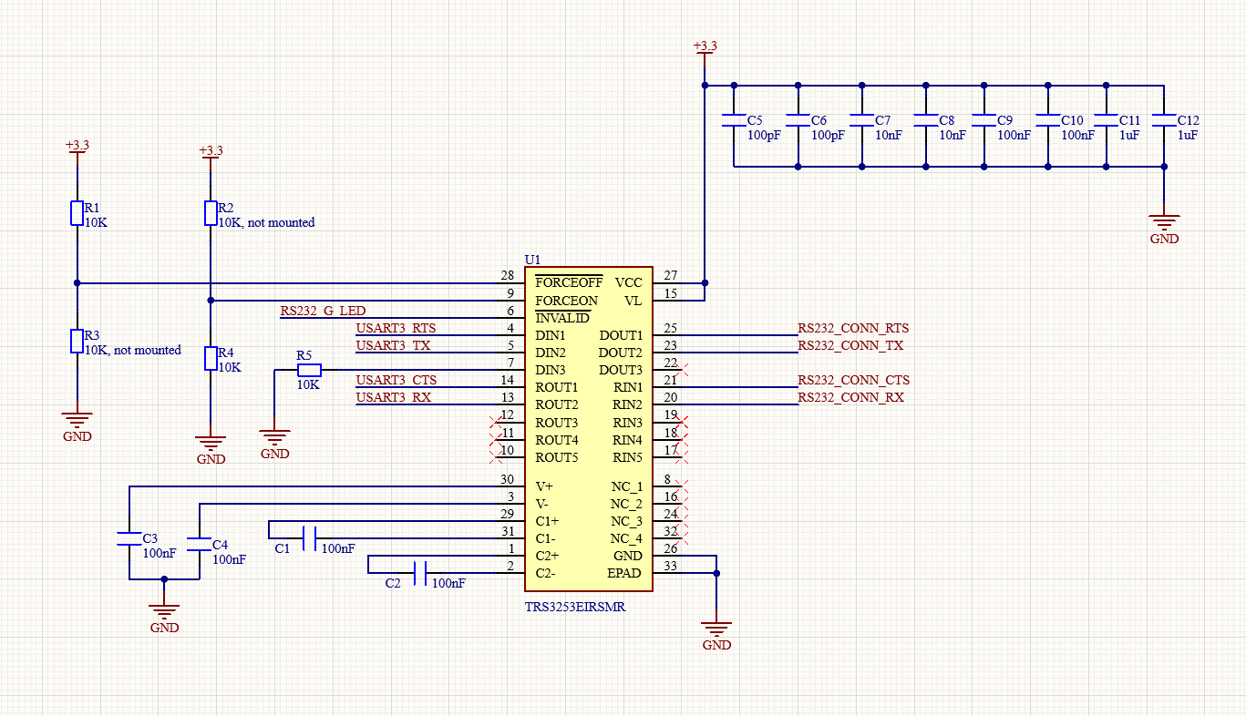
我在设计中使用了 TRS3253EIRSMR、原理图如附件所示。 收发器可以成功发送和接收消息、但通过查看示波器上的信号、我可以在随附的示波器屏幕截图中看到 DOUT1、DOUT2、RIN1和 RIN2所有引脚上都出现高电压纹波。 在设计中是否有任何问题? 我可以采取哪些措施来改善结果?
此致、Ali



This thread has been locked.
If you have a related question, please click the "Ask a related question" button in the top right corner. The newly created question will be automatically linked to this question.
工具与软件:
我在设计中使用了 TRS3253EIRSMR、原理图如附件所示。 收发器可以成功发送和接收消息、但通过查看示波器上的信号、我可以在随附的示波器屏幕截图中看到 DOUT1、DOUT2、RIN1和 RIN2所有引脚上都出现高电压纹波。 在设计中是否有任何问题? 我可以采取哪些措施来改善结果?
此致、Ali



尊敬的 Ali:
克莱门斯是正确的(如往常一样)。
纹波来自电荷泵电路(您可以通过探测 V+和 V-来查看它们)。 该器件具有一个内部振荡器、可开启和关闭该振荡器来生成 V+和 V-电压、这些电压会馈送到 DOUT 引脚。 您探测的 Rin 引脚是来自另一个 RS232驱动器电荷泵的 V+和 V-电源。
请注意、在 V+/V-/C1/C2节点上添加更多电容将使电压变得平滑、但输出电压可能会开始调节至更低的值(典型值约为+/-5.4V)、如果您增加此值、则可能会下降至较低的调节电压。
总体而言、您看到的切换是正常/预期的。
-鲍比