This thread has been locked.

If you have a related question, please click the "Ask a related question" button in the top right corner. The newly created question will be automatically linked to this question.

[参考译文] ISO7741:无法读取 SPI 数据

Guru**** 2644735 points

Other Parts Discussed in Thread: ISO7741

请注意,本文内容源自机器翻译,可能存在语法或其它翻译错误,仅供参考。如需获取准确内容,请参阅链接中的英语原文或自行翻译。

https://e2e.ti.com/support/isolation-group/isolation/f/isolation-forum/1582800/iso7741-unable-to-read-spi-data

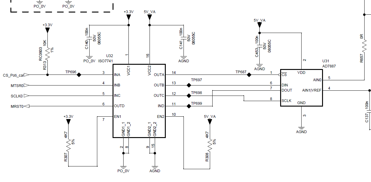
器件型号: ISO7741

TI 团队大家好。

我正在使用 iso7741 作为 UC 与外部 ADC 之间的隔离器来读取模拟数据。 使用的外部 ADC 是模拟器件的 AD7887。 我将使用其中的 2 个组合从 2 个单独的接口读取数据。 我目前面临无法读取数据的问题。 MISO 线中有持续的高电平信号。 ISO7741 是否不适用于该应用?

image.png

  • 请注意,本文内容源自机器翻译,可能存在语法或其它翻译错误,仅供参考。如需获取准确内容,请参阅链接中的英语原文或自行翻译。

    您好 Cashewmiro、  

    感谢您联系我们。 我认为您的原理图没有问题。 ISO7741 是隔离数据信号的良好器件。  

    • 应用的数据速率和 SCLK 频率是多少?
    •   在拆下隔离器(或断开 ISO7741 引脚 11)的情况下、AD7887 是否正确传输信号?  

    此致、
    Andrew

  • 请注意,本文内容源自机器翻译,可能存在语法或其它翻译错误,仅供参考。如需获取准确内容,请参阅链接中的英语原文或自行翻译。

    CLK 频率为 1MHz。 ISO7741 中存在问题、因为我们需要专用的电平转换器、因此可以在没有隔离的情况下使用。 我们是否可以使用任何专用电平转换器来代替同一封装中的 iso7741? 问题是 iso7741 将数据线拉高。 使用专用电平转换器而不是隔离器可能会解决该问题。 您能建议使用任何采用同一封装且与 SPI 兼容的电平转换器吗?

  • 请注意,本文内容源自机器翻译,可能存在语法或其它翻译错误,仅供参考。如需获取准确内容,请参阅链接中的英语原文或自行翻译。

    您好 Cashewmiro、  

    TI 有许多电压电平转换器。   如需了解更多选项、请参阅电压转换器产品选择| TI.com (TXB0104) 将是一个很好的开始。

    话虽如此、如果问题是 ISO7741 会将线路拉高、则该问题应易于解决。 除非 ENx 线路处于禁用状态或其中一个 VCCx 断电、否则 ISO7741 不应执行此操作。  

    如果启用输出且隔离器已通电、则输出应始终与输入匹配。 您还可以尝试使用 ISO7741 F 哪种器件具有默认低电平输出(【常见问题解答】ISOxxxxF 和 ISOxxxx 器件(例如,ISO7741 与 ISO7741F)之间有何差异?)

    此致、
    Andrew