This thread has been locked.

If you have a related question, please click the "Ask a related question" button in the top right corner. The newly created question will be automatically linked to this question.

[参考译文] ISO1050:与其他非隔离CAN收发器电路连接

Guru**** 2601465 points
Other Parts Discussed in Thread: ISO1050

请注意,本文内容源自机器翻译,可能存在语法或其它翻译错误,仅供参考。如需获取准确内容,请参阅链接中的英语原文或自行翻译。

https://e2e.ti.com/support/isolation-group/isolation/f/isolation-forum/1094040/iso1050-interfacing-with-other-non-isolated-can-transceiver-circuits

零件号:ISO1050

您好,

我对工业CAN世界很陌生,我看到CAN总线上的间歇性问题。 我看到其中一个节点在几百毫秒内没有回复。这导致了随机问题的发生。 这似乎只会在长时间操作后发生,并且事件的频率会随着持续供电的时间的延长而增加。 关闭并重新打开电源后,问题似乎会重置,直到它们通电更长时间。

我的CAN总线使用隔离收发器(如ISO1050),但也有非隔离收发器(如SN65HVD251D)。 将它们连接在一起的最佳方式是什么? 显然,CAN_H已连接,CAN_L也已连接,我使用2线屏蔽电缆,它在总线的两端正确端接。 电缆长度相当短,且符合正确规格。 但是,ISO1050上的公共销保持打开状态。 应将其连接到何处? 我是否应该将其挖掘到SN65的潜能? 我是否应该切换到另一个屏蔽电缆?  

谢谢!

马特

  • 请注意,本文内容源自机器翻译,可能存在语法或其它翻译错误,仅供参考。如需获取准确内容,请参阅链接中的英语原文或自行翻译。

    Matt,您好!

    感谢您与我们联系。

    首先,请您分享该原理图,以确保其中没有任何问题吗?

    我们预计在使用非隔离CAN节点将ISO1050连接到总线上时不会出现任何问题。  所有CAN节点的参考GND都可以通过专用电线或屏蔽线连接在一起,但这是可选的,即使没有这样的连接,设备也应工作。

    您能否确认所使用的电缆长度和总线上的节点数?

    如果问题仅在保持打开一段时间后发生,则可能与软件有关。 确定这是否是硬件/软件问题的最佳方法是在出现通信问题期间监控ISO1050 MCU侧和CAN总线侧信号。 如果可能,请尝试捕获这些波形,以帮助我们更快地调试问题。 谢谢。


    此致,
    Koteshwar Rao

  • 请注意,本文内容源自机器翻译,可能存在语法或其它翻译错误,仅供参考。如需获取准确内容,请参阅链接中的英语原文或自行翻译。

    您好,Koteshwar,

    感谢重播。 但是,由于站点距离很远,因此很难监测电压,而且我们拥有的数据收集功能不是没有正确的分辨率,就是没有足够的数据大小。 在这些事件中,我们也会看到错误帧。 系统通电时每60毫秒发送这些消息,我们几个月内不会看到问题,但当问题开始出现时,在10秒范围内会增加到300毫秒至900毫秒或更长时间,然后系统将重新开始工作。 但是,我们等待的时间越长,这些事件的发生频率就越普遍。 唯一存在问题的CAN信息来自ISO1050电路。

    总线总长度为4米,1个1米长的支脚,速度为 250kbit/s (3个节点)。 但是其他设计将使用更多节点。

    我的主要问题是在接线中保持打开的通用引脚(ISO1050 8引脚封装的引脚5),您是说我们不应该有任何问题?  

    谢谢!

    Matthew

      

  • 请注意,本文内容源自机器翻译,可能存在语法或其它翻译错误,仅供参考。如需获取准确内容,请参阅链接中的英语原文或自行翻译。

    Matthew,您好!

    感谢您分享更多信息和原理图。

    我了解在发生通信问题时捕获ISO1050波形的挑战。
    如您所述,电缆长度,数据速率和节点数似乎都在规格范围内。 无需使用其他屏蔽电缆。

    我405.2613万我的主要问题是关于通用引脚(ISO1050 8引脚封装的引脚5),我们不应该说接线有任何问题?

    正确,当ISO1050的GND针脚未连接到其他CAN节点的GND针脚时,我们不会期望出现任何问题。 出于调试目的,如果您可以连接它们并进行测试,您可以尝试这样做,以查看是否有任何变化。

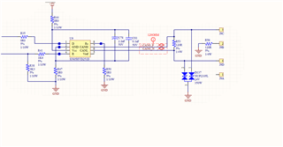
    原理图看起来不错,请在下面找到有关原理图的一些评论。

    1. 我没有看到任何去耦电容器(最好是0.1µµF Ω)连接到VCC和GND引脚(引脚1和4)。 我假设它在共享的原理图片段中不可见,但在原理图的其余部分和PCB中可用。
    2. VCC2 / GND2有0.1µF开封,这很好。 另外,还可以使用1µF Ω 或10µF Ω 的附加散装保护罩,以保持ISO1050内部CAN收发器的稳定电源。
      1. 将0.1µF Ω 电容器放置在离设备VCCx引脚非常近的位置(最好在2 mm 距离内),以满足设备的瞬态电流要求,这一点也很重要。 不遵循此做法可能导致设备无法按照数据表运行。
    3. 您也可以尝试拆下电容器C709,C710和C711,TVS二极管D703和D704以及CMC L703,以验证其电容或电感是否影响整体系统性能。
    4. 我想指出的是,TVS二极管SM24的钳位电压为43V,不适合保护ISO1050免受EMI事件的影响。 有关选择TVS二极管的更多详细信息,请参阅下面的应用说明。
      1. 如何设计具有正确总线保护的隔离CAN系统

    请对我在示意图中列出的要点进行评论,如果您有任何疑问,请告知我们,谢谢。


    此致,
    Koteshwar Rao

  • 请注意,本文内容源自机器翻译,可能存在语法或其它翻译错误,仅供参考。如需获取准确内容,请参阅链接中的英语原文或自行翻译。

    谢谢Koteshwar,

    遗憾的是,我们无法控制ISO1050电路,因为它来自我们的供应商,但我们将继续另一条路径,因为电路似乎良好。 电路的整体性能按预期工作。 这只是设备在长时间运行后的奇怪时刻,即停止响应并出现零星的错误帧。  我们对此线程的讨论似乎表明,CAN信号不是问题,而只是仍未知的主要原因的症状。 我将浏览您发送给我的链接。  

    谢谢!

    Matthew