Other Parts Discussed in Thread: ISO1050
大家好、
我想知道下面这个问题的解决方案、
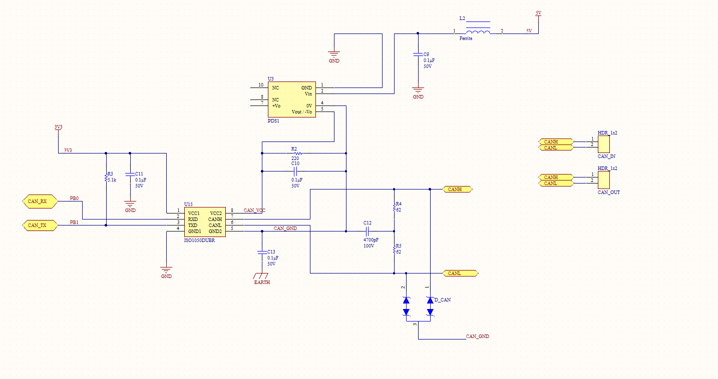
我正在进行 CAN 总线实施、我已经将该总线设计为使用 ISO1050和隔离式5V 直流/直流转换器进行隔离。
问题是当我将总线连接在一起时、它适用于所有节点、总线是完美的、一段时间后、我发现当我尝试与它们通信时、一个或多个节点会产生错误。 有人以前是否遇到过这个问题?
请注意:
1 -我以100 Kbps 的速度工作
2 -我在两个点上使用120欧姆电阻、一个在总线的"板载"开始位置、另一个在我的 CAN-USB 连接器处。
