This thread has been locked.

If you have a related question, please click the "Ask a related question" button in the top right corner. The newly created question will be automatically linked to this question.

[参考译文] SN6505B:原理图审阅

Guru**** 2522770 points
Other Parts Discussed in Thread: SN6505B, SN6505A

请注意,本文内容源自机器翻译,可能存在语法或其它翻译错误,仅供参考。如需获取准确内容,请参阅链接中的英语原文或自行翻译。

https://e2e.ti.com/support/isolation-group/isolation/f/isolation-forum/816080/sn6505b-schematic-review

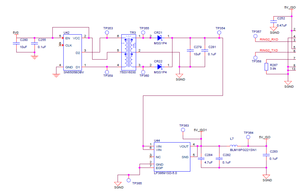
器件型号:SN6505B
主题中讨论的其他器件: SN6505A

大家好、

请帮您查看下面的原理图吗? 谢谢!

谢谢、

Cera

  • 请注意,本文内容源自机器翻译,可能存在语法或其它翻译错误,仅供参考。如需获取准确内容,请参阅链接中的英语原文或自行翻译。

    您好、Cera、

    感谢您分享原理图以供审阅。

    原理图看起来不错、但我将在本帖子的末尾提到一个问题。 在 PCB 布局中、请确保将0.1µF Ω 电容器放置在更靠近 SN6505B VCC 引脚的位置、同时将10µF Ω 电容器放置在更靠近变压器初级侧中心抽头的位置。

    我是否可以知道5V_ISO 上的输出电流要求是什么? 它大于100mA 吗? 我之所以提出这一问题、是因为所选的 LDO 的额定电流仅为500mA。

    关于我的问题、选择750316030的变压器不是从5V 输入产生隔离式5V 电压以及在输出端产生 LDO 的理想变压器。 请参阅 SN6505B 数据表第24页的表3、查找符合要求的合适变压器。 假设以下列出的要求、合适的解决方案是使用 SN6505A 以及数据表表表3中列出的变压器750315240。 如果您有任何问题、请告诉我、谢谢。

    1. 5V 输入至5V 输出
    2. LDO 之后需要5V 输出
    3. 所需的输出电流大于100mA,但小于1A
    4. 2.5kVrms 的 VISO 就足够了

    此致、

    Koteshwar Rao