This thread has been locked.

If you have a related question, please click the "Ask a related question" button in the top right corner. The newly created question will be automatically linked to this question.

[参考译文] ISO5452:高侧驱动器

Guru**** 2526340 points
Other Parts Discussed in Thread: ISO5452

请注意,本文内容源自机器翻译,可能存在语法或其它翻译错误,仅供参考。如需获取准确内容,请参阅链接中的英语原文或自行翻译。

https://e2e.ti.com/support/isolation-group/isolation/f/isolation-forum/567390/iso5452-high-side-driver

器件型号:ISO5452

你(们)好

我们的客户将此器件用作高侧驱动器。(例如半桥拓扑的高侧驱动器)

如何连接 ISO5452的 GND2? 我们应该将 GND2连接到 SW (开关)节点吗? 还是次级的 GND 节点?

我参考了以下文档、将低侧驱动器用作高侧驱动器。  

http://www.ti.com/lit/an/slua669/slua669.pdf

如果此连接与本例不匹配、请向我建议如何连接 GND 引脚。

此致、

本志本

 

  • 请注意,本文内容源自机器翻译,可能存在语法或其它翻译错误,仅供参考。如需获取准确内容,请参阅链接中的英语原文或自行翻译。

    您好、Koji Hamamoto、

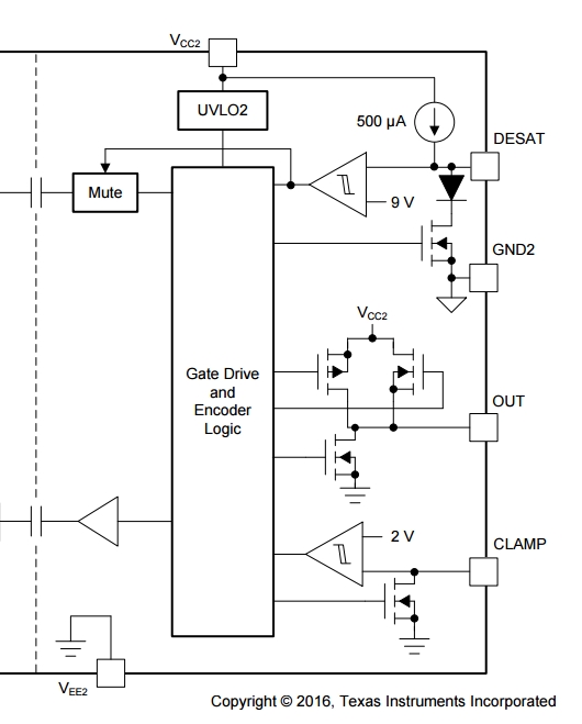
    上述电路正确。 即使是隔离式栅极驱动器、 高侧栅极驱动器的 GND2也会连接到高侧开关的发射极、如下图所示

    如果您有进一步的疑问、请告知我们  

    此致

    Tejas

  • 请注意,本文内容源自机器翻译,可能存在语法或其它翻译错误,仅供参考。如需获取准确内容,请参阅链接中的英语原文或自行翻译。

    您好、Tejas、

    感谢您的快速回复。

    如下方框图所示、  

       

     >> GND2可连接到高侧开关的发射极。

     >> VEE2连接到次级侧的 GND。

    我的理解是否正确?  

    我的问题是、如果 GND2连接到高侧开关的发射极、则会根据开关情况移动。 这是可以的吗?

    此致、

    本志本

  • 请注意,本文内容源自机器翻译,可能存在语法或其它翻译错误,仅供参考。如需获取准确内容,请参阅链接中的英语原文或自行翻译。
    您好,Koji Hamamoto

    高侧驱动器的 GND2连接到高侧开关的发射极和次级侧电源 GND。

    如果需要双极输出(栅极驱动器输出)、则必须为 VEE2提供负电压(VEE2到 GND 电压为负)。 否则、如果需要单极输出、则应将 VEE2和 GND2短接在一起。

    此致
    Tejas
  • 请注意,本文内容源自机器翻译,可能存在语法或其它翻译错误,仅供参考。如需获取准确内容,请参阅链接中的英语原文或自行翻译。

    大家好、Tejas-San、

    非常感谢您的支持。

    好的。 我知道。

    另一方面、PCB 布局如何。

    在这种情况下(对于高侧驱动器)、我们是否应将每一层放置为以下内容?

     第1层(顶部): 高速信号层(栅极信号)

     第2层     : GND 平面(VE2 = GND2:连接到高侧开关的发射极)

     第3层     : 电源平面

     第4层     : 低速信号层

    是这样吗?

    我们的问题是、如果 GND2连接到高侧开关的发射极、则 GND 平面(=GND2=VEE2)正在切换(移动)。

    此致、

    本志本

  • 请注意,本文内容源自机器翻译,可能存在语法或其它翻译错误,仅供参考。如需获取准确内容,请参阅链接中的英语原文或自行翻译。

    大家好、Tejas-San、

    我是日本的 FAE Naoki Yada。 还与 Hamamotami-San 密切合作。

    我认为 Hamamotami-San 要求 高侧发射器的电压电势将在高/低侧打开/关闭期间发生变化、因为该节点是开关节点。

    在基本设计布局中、开关节点应作为 正极短布线、因为它可能是噪声源、因此我认为它不会形成"接 地层"。

    因此、我的问题是、如果将 ISO 驱动器用于高侧降额器、则 VEE 和 VGND2应连接到形成 类似于"接地平面"的开关节点?

    我认为 swtcihg 节点应具有较短的布线、因此 VEE 和 VGND2应尽可能靠近 possilbe 连接到该节点。 我的理解是否正确?

    此致、Naoki Yada

  • 请注意,本文内容源自机器翻译,可能存在语法或其它翻译错误,仅供参考。如需获取准确内容,请参阅链接中的英语原文或自行翻译。

    您好 、Naoki Yada-San、

    是的、您的理解是正确的。 开关节点不能连接到接地平面和 VEE、VGND2。 连接必须尽可能靠近。

    此致

    Tejas