https://e2e.ti.com/support/logic-group/logic/f/logic-forum/1591539/sn74alvc04-output-not-toggling
器件型号: SN74ALVC04
您好、
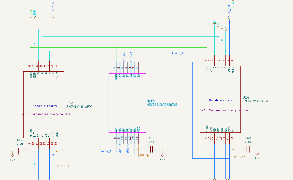
我将此元件用于电路板上的模数 n 计数器:

我已经用手探测并测量出示波器计数器发出的 RCO 脉冲。
我还可以看到脉冲进入六路反相器的输入引脚。 但是、第一个逆变器级的输出卡在高电平且不进行切换。 这些计数器在 10MHz 和 5MHz 计时。
我可以使用 DMM 探测六路逆变器上的 Vcc 和 GND 连续性、看起来没有问题。 对于 Vcc、我在十六进制逆变器和计数器上读数为 3.27V。
我已要求 PCB 供应商对组件进行资格检查。 但是、是否有任何建议可以调试该问题?
使用 SPICE 进行的仿真表明、逆变器可以在这些时钟频率下输出波形、单位为 2ns TR/tf。 所以、我感到困惑。 计数器会向上计数、可以看到 QA-QD 输出在示波器上切换。
谢谢、
Prasoon


