This thread has been locked.

If you have a related question, please click the "Ask a related question" button in the top right corner. The newly created question will be automatically linked to this question.

[参考译文] LSF0102:LSF0102 VS TXS0102

Guru**** 2777545 points

Other Parts Discussed in Thread: LSF0102, TXS0102, LSF0204

请注意,本文内容源自机器翻译,可能存在语法或其它翻译错误,仅供参考。如需获取准确内容,请参阅链接中的英语原文或自行翻译。

https://e2e.ti.com/support/logic-group/logic/f/logic-forum/912443/lsf0102-lsf0102-vs-txs0102

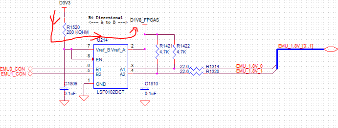
器件型号:LSF0102
主题中讨论的其他器件: TXS0102TPS54527LSF0204

您好!

我正在考虑使用 LSF0102组件、但我担心 VCCB (3.3V)到 VCCA (1.8)之间的泄漏。

LSF0102 与 TXS0102 之间泄漏的距离是多少?

2.此 TXS0102  在 VCCB (3.3V)至 VCCA (1.8V)之间是否有或多或少的泄漏?

在我的设计中、我使用50K FB 电阻器(TPS54527-输出=1.8V)将 VCCA 线路连接到电源、如果我使用 LSF0102并打开 VCCB (3.3)、当电源关闭(TPS54527-输出=1.8V)时、输出电源中的电压电平将达到多少(TPS54527- EN 引脚="0")

附加照片:

  ?  

  • 请注意,本文内容源自机器翻译,可能存在语法或其它翻译错误,仅供参考。如需获取准确内容,请参阅链接中的英语原文或自行翻译。

    嗨、Shay、

    两个器件的电源电路非常相似、因此它们可能具有类似的泄漏电流。 对于问题3、有很多需要解释的地方、我将使用视频来帮助解决。 它将解释器件的偏置电路(更详细)、该电路应回答您对电源特定场景的问题。

    https://training.ti.com/tlm-lsf-bias?context=1134826-1139264-1134790

  • 请注意,本文内容源自机器翻译,可能存在语法或其它翻译错误,仅供参考。如需获取准确内容,请参阅链接中的英语原文或自行翻译。

    谢谢、

    我已经看过本视频、

    1、200K 是必须的吗? 如果我要更改这个200K 的值、我可以吗? 如果是、最小值和最大值是多少?

    2.为什么 LSF0102中的200k  不是内部的?

    VCCB 和 VCCA 上的 FET 晶体管是否仅用于保护芯片?

     

  • 请注意,本文内容源自机器翻译,可能存在语法或其它翻译错误,仅供参考。如需获取准确内容,请参阅链接中的英语原文或自行翻译。

    嗨、Shay、

    是的、200k 是必须的、如视频中所示。 我们确实有一些 LSF 器件内部具有 LSF0204等类似功能。 为了正确偏置器件、正如您在视频中看到的、它连接到数据通道 FET 的栅极。

  • 请注意,本文内容源自机器翻译,可能存在语法或其它翻译错误,仅供参考。如需获取准确内容,请参阅链接中的英语原文或自行翻译。

    在  LSF0204中 、当 任一 VCC 输入为0V 时、是否所有 I/O 输出都被禁用并变为高阻抗?

  • 请注意,本文内容源自机器翻译,可能存在语法或其它翻译错误,仅供参考。如需获取准确内容,请参阅链接中的英语原文或自行翻译。

    为什么 LSF0102中的200k  不是内部的?

  • 请注意,本文内容源自机器翻译,可能存在语法或其它翻译错误,仅供参考。如需获取准确内容,请参阅链接中的英语原文或自行翻译。

    然后 Vref_A 为0V、电流仍可以从 Vref_B 流向 Vref_A 禁用 LSF 的唯一方法是拉低 EN 引脚。

    理论上、可以通过不同的方式使用 LSF (将 EN 直接连接到较低的电源、并将 Vref_A/Vref_B 用作额外的通道)。 这需要在输出端使用上拉电阻器、即使在下移时也是如此、实际上、没有人会这样做。

  • 请注意,本文内容源自机器翻译,可能存在语法或其它翻译错误,仅供参考。如需获取准确内容,请参阅链接中的英语原文或自行翻译。

    您好、Shay、

    有些器件内部有电阻器、它们将是 LSF02xx 系列器件。