https://e2e.ti.com/support/logic-group/logic/f/logic-forum/918972/sn74lv123a
器件型号:SN74LV123A您好!
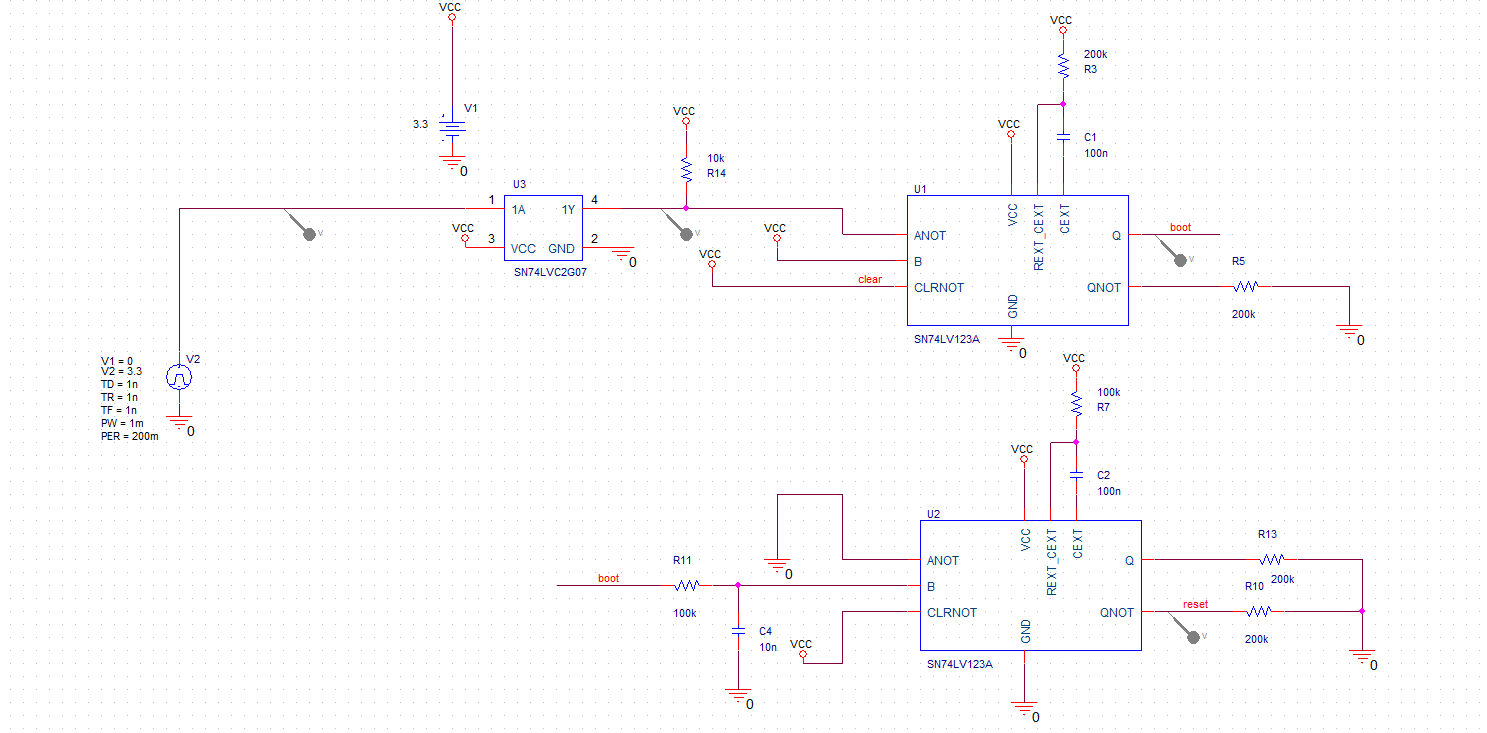
我尝试在 OrCAD 中使用 SN74LV123A 来仿真电路。 从 TI 网站下载了 pspice 模型。
我在一个电路中使用两种多谐振荡器模型。
第一个多谐振荡器包含:
在 ANOT、B 和 CLR 处给出的高到低脉冲为高电平。
根据我们的设计、Rext = 200k、Cext = 100nF。 但是、当我给出这些值并进行仿真时、我始终会在 Q 值(大约52uV)下获得一个低值。
当 Rext 被赋予200Meg 并且 Cext 被给予10nF 时、我只在 Q 获得一个脉冲。 而且、通过 Rext 和 Cext 的这种组合、脉冲的宽度应该为200MEG*10nF = 2s。 遗憾的是 、我仅获得32ms 的脉冲宽度。 为什么会这样? 为什么我没有获得正确的 Rext 和 Cext 逻辑? 模型中是否存在 Rext 和 Cext 值的任何限制?
此外,我必须在同一电路中使用第二个相同的多谐振荡器,并具有:
ANOT 和 CLR 为高电平、B 与第一个多谐振荡器的 Q 相连
Rext = 100k、Cext = 100nF、我从 QNOT 获取输出。
QNOT 的输出应从高到低。 但是、我有时会获得恒定的高电压、有时会获得从低到高的脉冲。
为什么会这样?
此致、
Sreenekshmi。





