This thread has been locked.

If you have a related question, please click the "Ask a related question" button in the top right corner. The newly created question will be automatically linked to this question.

[参考译文] TXB0106:Txb0106

Guru**** 2611705 points
Other Parts Discussed in Thread: TXB0106, SN74LV4T125, SN74LVC07A

请注意,本文内容源自机器翻译,可能存在语法或其它翻译错误,仅供参考。如需获取准确内容,请参阅链接中的英语原文或自行翻译。

https://e2e.ti.com/support/logic-group/logic/f/logic-forum/839168/txb0106-txb0106

器件型号:TXB0106
主题中讨论的其他器件: SN74LV4T125SN74LVC07A

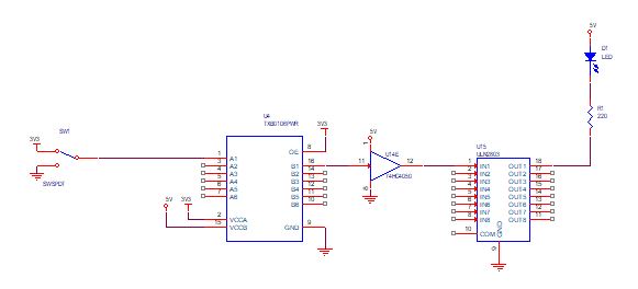
我尝试使用 TXB0106将3.3V 转换为5V、并驱动 LED 或总线驱动器。

我的电路已连接

我将 A 侧设置为0V 或3.3V、B 侧保持在三态。

有什么方向如何解决这个问题?  

  • 请注意,本文内容源自机器翻译,可能存在语法或其它翻译错误,仅供参考。如需获取准确内容,请参阅链接中的英语原文或自行翻译。

    原理图无法读取。

    "3state"是什么意思? 您在 B1引脚处测量的电压是多少?

  • 请注意,本文内容源自机器翻译,可能存在语法或其它翻译错误,仅供参考。如需获取准确内容,请参阅链接中的英语原文或自行翻译。

    您好!

    您需要多少个通道?

    如果您购买了 TTL 兼容型缓冲器。 您只需在5V 电源下操作它并为其提供3.3V 输入。 这将为您完成翻译。 那么您可以使用缓冲器来驱动 LED。 您可以使用的示例器件是 sn74lv4t125。 如需了解更多相关信息、请访问 http://www.ti.com/logic-circuit/voltage-level-translation/unidirectional-voltage-translation/products.html

    我担心的是、您使用的是物理交换机。 您将需要一些去抖电路。

    https://training.ti.com/TLM-APP-DrivingLED?cu=1134826

    https://training.ti.com/debounce-switch?cu=1134826

    您可以观看一些有用的分钟视频。

    谢谢!

    卡兰

  • 请注意,本文内容源自机器翻译,可能存在语法或其它翻译错误,仅供参考。如需获取准确内容,请参阅链接中的英语原文或自行翻译。

    据我了解、如果我将 TXB0106的一侧设置为特定的逻辑电平、另一侧将跟随它、我将无法将其拉至另一侧。 当我在5V 侧使用 DVM 或示波器进行测量时、我会看到0.5V 至4V 范围内的任何值、并且在进行看起来既不是"0"也不是"1"的输出时、值会在测量期间发生变化。  

  • 请注意,本文内容源自机器翻译,可能存在语法或其它翻译错误,仅供参考。如需获取准确内容,请参阅链接中的英语原文或自行翻译。

    这只是电路的一侧、另一侧从5V 逻辑转换为3.3V。

    此外、对于5V TTL 逻辑、3.3V 逻辑可以是高于1.6V 的任意值为"1"、但仍为"0"。  

  • 请注意,本文内容源自机器翻译,可能存在语法或其它翻译错误,仅供参考。如需获取准确内容,请参阅链接中的英语原文或自行翻译。

    如果存在较大的直流负载、TXB 输出将位于中间位置。 如果存在电容或电感负载、例如长迹线或电缆、它可能会振荡。

    请显示您的实际电路的可读原理图、并告诉我们您尝试解决的实际问题。

    要通过3.3V 信号驱动 LED、您只需使用 SN74LVC07A 等开漏缓冲器即可。

    要将5V 信号转换为3.3V、只需使用一些具有可过压输入的缓冲器即可。