This thread has been locked.

If you have a related question, please click the "Ask a related question" button in the top right corner. The newly created question will be automatically linked to this question.

[参考译文] TXS0102:TXS0102:输出信号不正确

Guru**** 2761715 points

Other Parts Discussed in Thread: TXS0102, TXB0102, TXS0101

请注意,本文内容源自机器翻译,可能存在语法或其它翻译错误,仅供参考。如需获取准确内容,请参阅链接中的英语原文或自行翻译。

https://e2e.ti.com/support/logic-group/logic/f/logic-forum/626606/txs0102-txs0102-output-signal-not-proper

器件型号:TXS0102
Thread 中讨论的其他器件: TXB0102TXS0101

您好!

我们使用 TXS0102将 MDC/MDIO 线路从2.5V 转换为3.3V。 我们观察到 MDC 的输出(3.3V)侧信号不正常。

脉冲开始时上升至3.3V、然后在脉冲结束时缓慢衰减至2V。 脉冲电平应保持在3.3V。 相反、它会从3.3V 降至2V、这甚至小于输入2.5V 脉冲、

请回复问题出在哪。

我们尝试使用 TXB0102、但它没有通信  

此致

Eby Jayan

  • 请注意,本文内容源自机器翻译,可能存在语法或其它翻译错误,仅供参考。如需获取准确内容,请参阅链接中的英语原文或自行翻译。
    Eby、

    MDIO 线路是漏极开路、因此 TXB 不适合您的情况。
    输出侧是否有下拉电阻器? 通过额外的下拉电阻,输出高电压无法维持。
    如果您可以发送原理图、示波器快照,则最好进行查看。
  • 请注意,本文内容源自机器翻译,可能存在语法或其它翻译错误,仅供参考。如需获取准确内容,请参阅链接中的英语原文或自行翻译。
    Shreyas、您好!
    感谢您的回复。 我们的 MDC 线路在 PHY 端具有内部下拉功能。 这是 On Die 下拉。 为了对付这种情况,我们可以做些什么呢? 我们是否应该添加一个外部上拉电阻器来抵消它?
    因此、这个内部下拉可能是 TXS0102输出从3.3V 下降到2V 的原因?

    此致
    Eby
  • 请注意,本文内容源自机器翻译,可能存在语法或其它翻译错误,仅供参考。如需获取准确内容,请参阅链接中的英语原文或自行翻译。
    您好,Eby,

    是的,使用下拉或上拉电阻器将导致 TXS 器件的输出发生行为变化。
    我将向您发送应用手册的链接、该链接将很快在同一主题上发布。 从强下拉更改为弱下拉应该可以解决此问题(>50kOhm)。
  • 请注意,本文内容源自机器翻译,可能存在语法或其它翻译错误,仅供参考。如需获取准确内容,请参阅链接中的英语原文或自行翻译。
    今天发布的应用手册! 。 这会涉及您描述的相同问题。
    www.ti.com/.../scea054.pdf
  • 请注意,本文内容源自机器翻译,可能存在语法或其它翻译错误,仅供参考。如需获取准确内容,请参阅链接中的英语原文或自行翻译。

    您好!

    我们的下拉是芯片内部的,因此我们不能更改该值并使其成为弱下拉。

    我们是否可以添加上拉电阻器来抵消此下拉电阻器?

    此致

    Eby

  • 请注意,本文内容源自机器翻译,可能存在语法或其它翻译错误,仅供参考。如需获取准确内容,请参阅链接中的英语原文或自行翻译。
    您好,
    现在,我们板中的 MDC 线路从3.3V 下降到2.V。 2V 是 PHY 芯片的 VIH,因此它现在正在工作。
    这是否有可能降至2.0V 以下,这将是我们不推荐的值。
    如果这将保持在2V 电压上,则可能对我们有效。

    此致
    Eby
  • 请注意,本文内容源自机器翻译,可能存在语法或其它翻译错误,仅供参考。如需获取准确内容,请参阅链接中的英语原文或自行翻译。
    感谢您提供应用手册。 我们的波形与输出线路中使用的上拉电阻为文档提供的波形类似。

    此致
    Eby
  • 请注意,本文内容源自机器翻译,可能存在语法或其它翻译错误,仅供参考。如需获取准确内容,请参阅链接中的英语原文或自行翻译。
    Eby、

    在有内部下拉的情况下,您可以从设计中移除此芯片。
    在没有 TXS 器件的情况下、可以实现2.5V 至3.3V 的电压。 由于内部下拉、芯片导致信号进一步衰减、将其拉至2V。
    具有上拉电阻将降低信号的输出低电平。
  • 请注意,本文内容源自机器翻译,可能存在语法或其它翻译错误,仅供参考。如需获取准确内容,请参阅链接中的英语原文或自行翻译。
    您好!
    条件是我们不能移除 PHY 芯片。我们是否可以尝试其它选项?

    此致
    Eby
  • 请注意,本文内容源自机器翻译,可能存在语法或其它翻译错误,仅供参考。如需获取准确内容,请参阅链接中的英语原文或自行翻译。
    Eby、

    我的意思是不需要 TXS 芯片、因为这会使信号比以前差、因为 PHY 具有内部下拉电阻器、无法移除。
  • 请注意,本文内容源自机器翻译,可能存在语法或其它翻译错误,仅供参考。如需获取准确内容,请参阅链接中的英语原文或自行翻译。

    您好!

    感谢您的回复。 我们可以选择板载双通道电平转换器。 如果我们有另一个设计版本,我们最好为 MDIO 线路使用一个线路转换器,因为它是双向的,并且在从处理器右侧输出时直接连接 MDC。

    在这种情况下、TXS0101对我们来说是好的?

    在目前的情况下,在 MDC 线路上增加任何外部上拉电阻是否会对我们有利呢?

    现在的2伏 MDC 电压是否有可能低于该电压?

    此致

    Eby

  • 请注意,本文内容源自机器翻译,可能存在语法或其它翻译错误,仅供参考。如需获取准确内容,请参阅链接中的英语原文或自行翻译。
    您好!
    还有一个疑问,如果我们将 MDC 线路从 TXS0102的输入和输出端外部短接,即使 TXS0102安装在连接 MDC 和 MDIO 线路的电路板上,该怎么办?
    从 TXS0102的角度来看、这是可以接受的


    此致
    Eby
  • 请注意,本文内容源自机器翻译,可能存在语法或其它翻译错误,仅供参考。如需获取准确内容,请参阅链接中的英语原文或自行翻译。
    Eby、

    我看到目前的设置如下。

    驱动器(2.5V)-> TXS (电平转换)->接收器(3.3V)。

    接收器可以接受2.5V 作为逻辑高电平、因此它可以作为2.5V 至3.3V 电平位移运行。 TXS 会导致信号从2.5V 降低到2V 电平、该电平位于操作边界。 我建议从设计中删除 TX 并将 MDIO 信号直接连接到接收器中,如下所示:

    驱动器(2.5V)->接收器(3.3V)

    如果接收器没有内部下拉电阻器,或者如果可以禁用下拉电阻器,那么我建议使用 TXS。 TXS 器件不建议使用上拉和下拉电阻器。
  • 请注意,本文内容源自机器翻译,可能存在语法或其它翻译错误,仅供参考。如需获取准确内容,请参阅链接中的英语原文或自行翻译。

    您好,

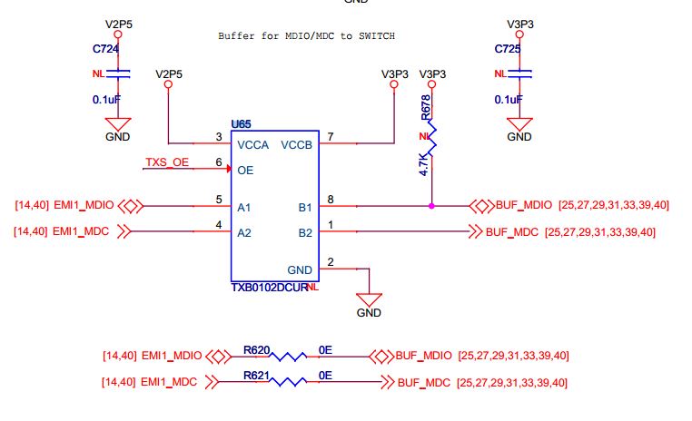
    感谢您的宝贵意见。 我们可以选择使用0欧姆电阻器通过缓冲器。

    我们可以做一件事情,在板上安装 TXS0102,并在 MDC 线路上并行加载该0欧姆电阻器,以使输入和输出输出线路短路。 虽然 MDIO 将具有 TXS 的影响,但 MDC 将短接至源端。  

    TXS 是否可以接受?

    请参阅电路。 如果我们将 TXS 和 R621加载在一起并使 R620保持开路、会怎样呢?

    任何需要在 MDIO 线路上进行转换的方式。 MDC 转换可能会被省略、因为它是2.5V 耐压引脚的输入

    此致

    Eby

  • 请注意,本文内容源自机器翻译,可能存在语法或其它翻译错误,仅供参考。如需获取准确内容,请参阅链接中的英语原文或自行翻译。
    Eby、

    MDIO 是漏极开路信号,设计中是否有相应的上拉电阻器?
    为什么原理图中提到 TXB?
  • 请注意,本文内容源自机器翻译,可能存在语法或其它翻译错误,仅供参考。如需获取准确内容,请参阅链接中的英语原文或自行翻译。

    您好!

    MDIO 线路在处理器侧有拉电流、也由 PHY 在内部上拉电流

    使用 TXS 时、MDIO 正常、但 MDC 有问题  

    仅限电路原理图中提到的 TXB。 我们已在电路板中加载 TXS 部件  

    此致

    Eby

  • 请注意,本文内容源自机器翻译,可能存在语法或其它翻译错误,仅供参考。如需获取准确内容,请参阅链接中的英语原文或自行翻译。

    Eby、

    好的,感谢您的再次光临。

    祝您好运、如果您需要其他任何东西、请告诉我们。

  • 请注意,本文内容源自机器翻译,可能存在语法或其它翻译错误,仅供参考。如需获取准确内容,请参阅链接中的英语原文或自行翻译。

    感谢您的支持和宝贵意见  

  • 请注意,本文内容源自机器翻译,可能存在语法或其它翻译错误,仅供参考。如需获取准确内容,请参阅链接中的英语原文或自行翻译。
    你(们)好
    毫无疑问,MDIO 被锁存在 MDC 的上升沿上。 MDC 信号下降时是否仍然可以正常工作。 因为 MDC 的上升沿正常,之后只有 MDC 下降。
    那么,在这种情况下,它是否仍能正常工作?

    此致
    Eby
  • 请注意,本文内容源自机器翻译,可能存在语法或其它翻译错误,仅供参考。如需获取准确内容,请参阅链接中的英语原文或自行翻译。

    只要 MDC 满足 VIH 和接收器端的转换速率以识别为有效高电平、就很好。

  • 请注意,本文内容源自机器翻译,可能存在语法或其它翻译错误,仅供参考。如需获取准确内容,请参阅链接中的英语原文或自行翻译。

    感谢您的宝贵支持