This thread has been locked.

If you have a related question, please click the "Ask a related question" button in the top right corner. The newly created question will be automatically linked to this question.

[参考译文] LSF0102:使用 LSF0102的输出作为 Vref 和启用4个 LSF0102来级联

Guru**** 2540720 points
Other Parts Discussed in Thread: LSF0102, SN74AUP1T34

请注意,本文内容源自机器翻译,可能存在语法或其它翻译错误,仅供参考。如需获取准确内容,请参阅链接中的英语原文或自行翻译。

https://e2e.ti.com/support/logic-group/logic/f/logic-forum/711915/lsf0102-cascading-using-output-of-lsf0102-as-vref-and-enable-of-4-lsf0102

器件型号:LSF0102
主题中讨论的其他器件: SN74AUP1T34

你好

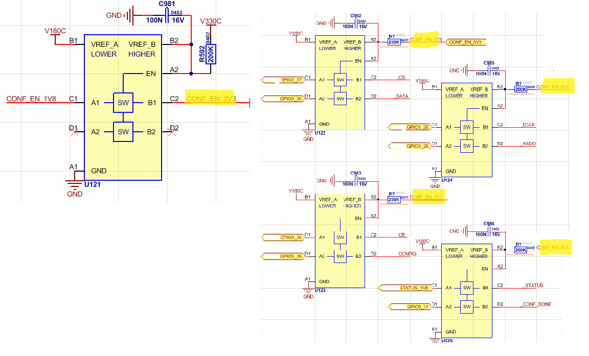
我想使用一个 LSF0102的输出作为其他四个 LSF0102器件的 Vref/Enable。 驱动初始输入(CONF_EN_1V8)的器件是一款 Intel MAXII CPLD、在1.8V 电压下具有高达2mA 的驱动能力。 鉴于 LSF0102只应灌入17uA (通过200kOhm 电阻器)、这足以驱动其他四个 LS0102器件的 Vref 和使能引脚? 对于 LSF0102中的开关晶体管、我的想法是正确的、还是我要忽略的东西。 请提供任何帮助。 提前感谢。

我在下面放置了一个图表(不整洁、抱歉)以供参考。 突出显示了预期的应用。

  • 请注意,本文内容源自机器翻译,可能存在语法或其它翻译错误,仅供参考。如需获取准确内容,请参阅链接中的英语原文或自行翻译。
    尊敬的 Stuart:
    在您的电路中、CONF_EN_3V3无法从 V330C 中获取功率。 LSF 是一款无源转换器、本身不提供电流。 如果您想详细了解 LSF 的工作原理、我强烈建议您在 以下网址观看简短的视频系列:training.ti.com/LogicMinute

    对于 SN74AUP1T34、我建议您切换 U121 LSF0102。 SN74AUP1T34将提供3.3V 的有源输出、以驱动所有 LSF 器件的电源下游、输入将能够同时打开和关闭所有器件。

    此外,我在其他 LSF 设备上看不到任何上拉电阻器--您需要这些电阻器才能运行。 同样、请参阅上述视频系列。
  • 请注意,本文内容源自机器翻译,可能存在语法或其它翻译错误,仅供参考。如需获取准确内容,请参阅链接中的英语原文或自行翻译。

    感谢您的反馈。 我找到了我的错误。 我认为这一主题已经结束。