This thread has been locked.

If you have a related question, please click the "Ask a related question" button in the top right corner. The newly created question will be automatically linked to this question.

[参考译文] TXS0104E:将 TXB0104替换为 TXS0104

Guru**** 2756835 points

Other Parts Discussed in Thread: TXB0104

请注意,本文内容源自机器翻译,可能存在语法或其它翻译错误,仅供参考。如需获取准确内容,请参阅链接中的英语原文或自行翻译。

https://e2e.ti.com/support/logic-group/logic/f/logic-forum/675876/txs0104e-replace-txb0104-with-txs0104

器件型号:TXS0104E
Thread 中讨论的其他器件:TXB0104

尊敬的团队:

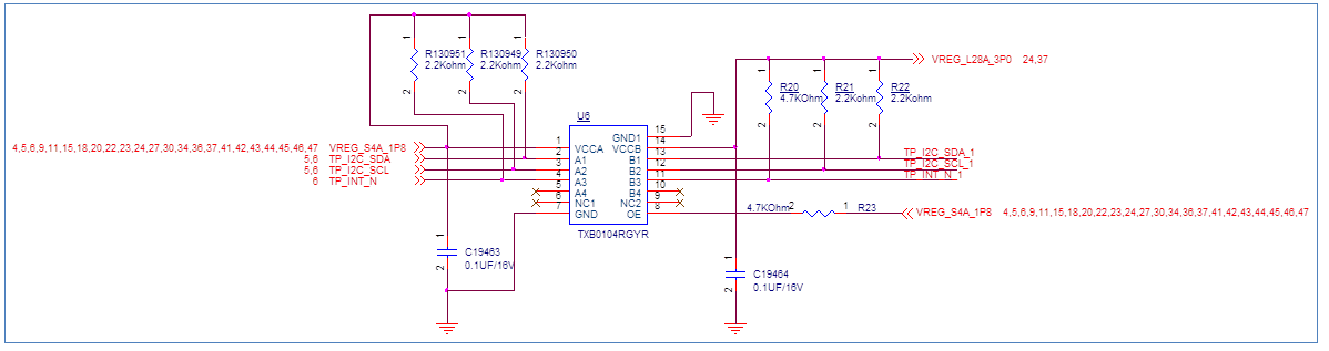
首先、我们在 I2C 应用中使用了 TXB0104。 I2C 信号无法正常工作。

我们检查了规格、发现 TXB0104数据表最近已更新、它说 TXB0104不能用于 I2C 应用。

因此、如果我们可以直接或不直接将 TXB0104替换为 TXS0104、您可以帮助查看以下原理图吗?

谢谢你。

  

  • 请注意,本文内容源自机器翻译,可能存在语法或其它翻译错误,仅供参考。如需获取准确内容,请参阅链接中的英语原文或自行翻译。
    您好、Jim、
    我已要求我们的翻译专家为您提供帮助。
  • 请注意,本文内容源自机器翻译,可能存在语法或其它翻译错误,仅供参考。如需获取准确内容,请参阅链接中的英语原文或自行翻译。

    您好、Jim Chen、

    TXS 推荐用于漏极开路信号、可替代 TXB 为 P2P。 TXS 还具有内部10k 电阻器。

    因此、不再需要原理图上的外部电阻器。 还建议对未使用的 IO 端口进行设置。

    您还可以参阅 TXS 和 TXB 的转换常见问题解答、这是指适用于每个器件的信号接口。