Other Parts Discussed in Thread: DRV8701
请注意,本文内容源自机器翻译,可能存在语法或其它翻译错误,仅供参考。如需获取准确内容,请参阅链接中的英语原文或自行翻译。
器件型号: DRV8701
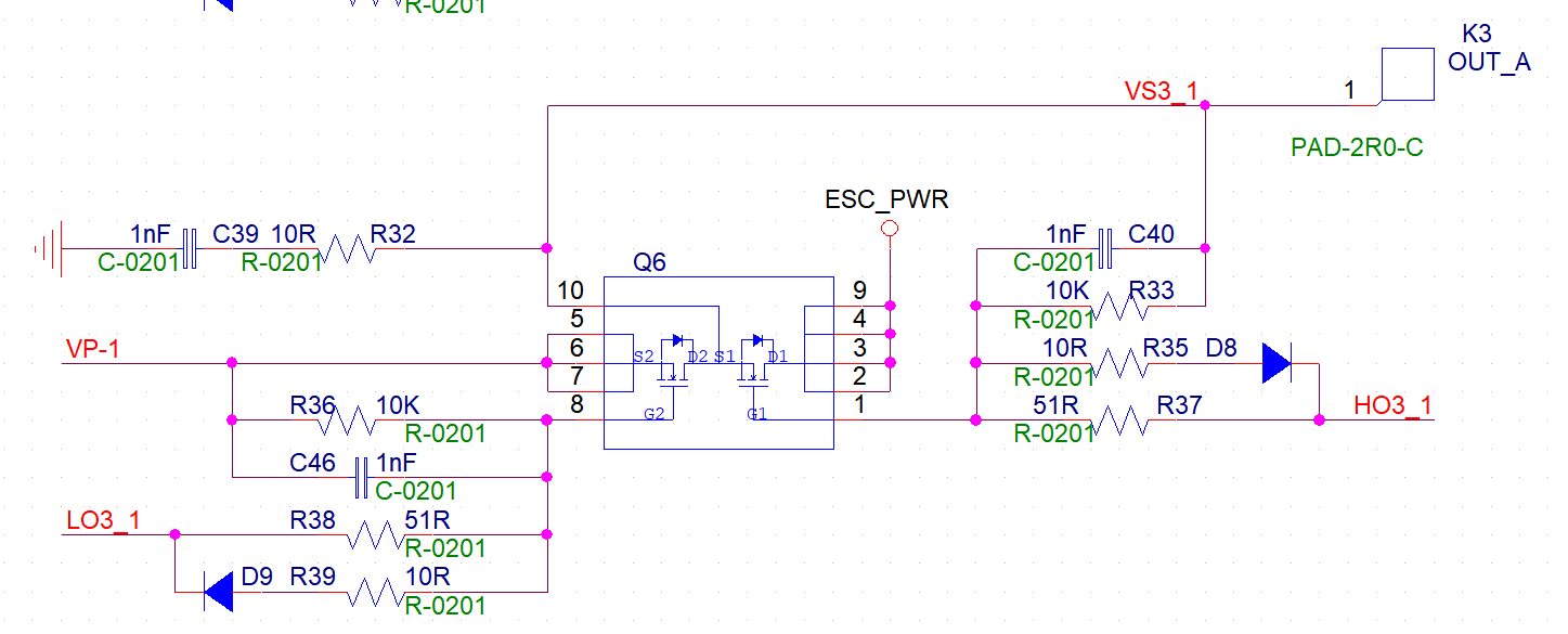
当使用 DRV8701 驱动上部和下部 MOSFET(应用于无人机电机板)时、一个臂有三组 MOSFET(一组 MOSFET 包括上部和下部管)、其中一个在无人机打开(上部和下部管均短路)时偶尔会烧毁、而其他两组 MOSFET 正常。 在无人机正常飞行期间、基本上没有发生 MOS 管燃烧事件。 目前尚不确定是否存在任何不合理的电路设计、或者 PCB 布局是否有任何需要注意的方面。 我们期待着你的答复。 图 1 显示了上电电路设计、图 2 显示了上部和下部 MOSFET 的设计、附录:电机驱动型 MOS 晶体管的 ESC-PWR 添加了 8 个 22uF 电容器。 如图 3 所示、这会产生什么影响


