Other Parts Discussed in Thread: DRV8889-Q1
器件型号: DRV8889-Q1
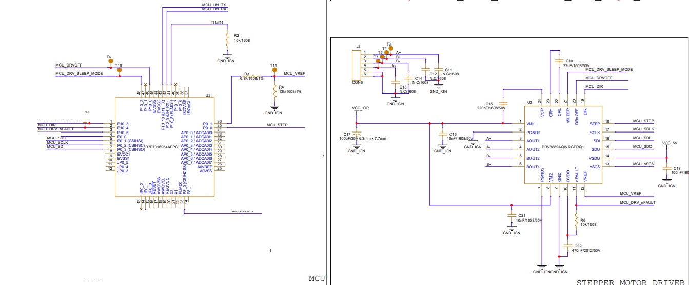
大家好、我使用 DRV889 来控制电机。 在 EMC 电流 CE 测试期间、我发现某些 100~200MHz 频带频率引起了问题、但我没有解决问题。
我们正在猜测与 LIN 通信相关的噪声来校正与 LINIC 相关的电路、但我想问、我们是否有办法可以在电机 IC 中进一步改进 LINIC。 我们使用 4000PPS、1/8STEP 和 SLEW 35V。
是否建议添加大约 10OHM 的小电阻、例如 STEP 引脚或 SPI 引脚?
我看到移除 LIN TX 后、噪声会略有降低、因此我认为电机驱动器没有故障、但我只是想问是否有任何其他方法可以进行改进。
我会附加一些相关电路。



