This thread has been locked.

If you have a related question, please click the "Ask a related question" button in the top right corner. The newly created question will be automatically linked to this question.

[参考译文] DRV2700:输出端无高电压

Guru**** 2650475 points

Other Parts Discussed in Thread: DRV2700

请注意,本文内容源自机器翻译,可能存在语法或其它翻译错误,仅供参考。如需获取准确内容,请参阅链接中的英语原文或自行翻译。

https://e2e.ti.com/support/motor-drivers-group/motor-drivers/f/motor-drivers-forum/1589690/drv2700-no-high-voltage-at-output

部件号: DRV2700

大家好、E2E 专家:

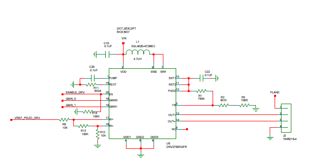
我们打造了一块具有升压模式 DRV2700 压电式驱动器的定制电路板、用于控制压电式气动控制
阀处于打开/关闭模式。 电路板由 3.6V 电源供电。 反向电阻器为 750K 和 10K、可获得接近 100V 的电压。  电感器为 4.7uH

BST 引脚上没有高电压。 我们测量的电压仅为 12V。
我们尝试将电源电压增加到 5V。 但驾驶员根本没有启动。 EN 引脚的电压电平为 3.3V。 我们假设无需此电平即可启用驱动器(数据表规定,当驱动器为 3.6V 供电时、最小电压为 1.4V)   

请您能帮助我们找到解决这些问题的方法吗?

 

  • 请注意,本文内容源自机器翻译,可能存在语法或其它翻译错误,仅供参考。如需获取准确内容,请参阅链接中的英语原文或自行翻译。

    您好、

    这里几乎没有要评估的信息。 请提供原理图。 要驱动的负载电容是多少? 什么应用于模拟输入引脚?  

    请随时创建电子邮件链。  

  • 请注意,本文内容源自机器翻译,可能存在语法或其它翻译错误,仅供参考。如需获取准确内容,请参阅链接中的英语原文或自行翻译。

    尊敬的 Kelly:

    VREF_压 电式 DRV 来自 MCU DAC (0V 至 2.2V)。 R2 和 R3 的总和为 10K

    R11 (Rext) 更改为 10K

    没有负载。 在 BST1、2 和 PVDD 上测得的电压接近 12V。  

    散热焊盘连接到 GND 平面

    此致、

    Marat  

  • 请注意,本文内容源自机器翻译,可能存在语法或其它翻译错误,仅供参考。如需获取准确内容,请参阅链接中的英语原文或自行翻译。

    Marat,  

    Kelly 因感恩节假期而离职。 预计他的答复将被推迟。

    Gain0 和 Gain1 引脚有哪些设置? 它们是浮动的吗? 如果它是悬空的、则 得到的增益未定义、可能会导致运行不稳定。 应将引脚主动驱动至高电平或低电平状态。   

    DRV2700 器件支持四种 GPIO 控制的增益设置:28.8dB、34.8dB、38.4dB 和 40.7dB。 要实现特定增益、必须按如下方式配置引脚:  
    • 增益为 28.8dB:  将 GAIN0 和 GAIN1 均连接至  GND  (接地)。
    • 增益为 34.8dB:  将 GAIN0 连接到  VCC  (或逻辑高电平)和 GAIN1 至  GND
    • 增益为 38.4dB:  将 GAIN0 连接到  GND  和 GAIN1 至  VCC  (或逻辑高电平)。
    • 增益为 40.7dB:  将 GAIN0 和 GAIN1 均连接至  VCC  (或逻辑高电平)。  
  • 请注意,本文内容源自机器翻译,可能存在语法或其它翻译错误,仅供参考。如需获取准确内容,请参阅链接中的英语原文或自行翻译。

    尊敬的海龙:

    GAIN 引脚不悬空。 它们连接到 MCU。 BST 引脚上没有高电压。

    此致、

    Marat.

       

  • 请注意,本文内容源自机器翻译,可能存在语法或其它翻译错误,仅供参考。如需获取准确内容,请参阅链接中的英语原文或自行翻译。

    尊敬的 Marat:

    查看原理图、FB 电阻器设置为~98V;1.3*(1+750k/10k)。 组件的等级是否正确? 0.1uF 升压电容器的额定电压为 100V? 电感器能够达到 Rext 设置的峰值电流?

    我怀疑无法断开 BST 与 PVDD 的连接。 这将提供一种在没有放大器的情况下仅评估升压转换器的路径。  

    一般而言、原理图看起来是正确的。