器件型号: DRV8718-Q1
您好团队:
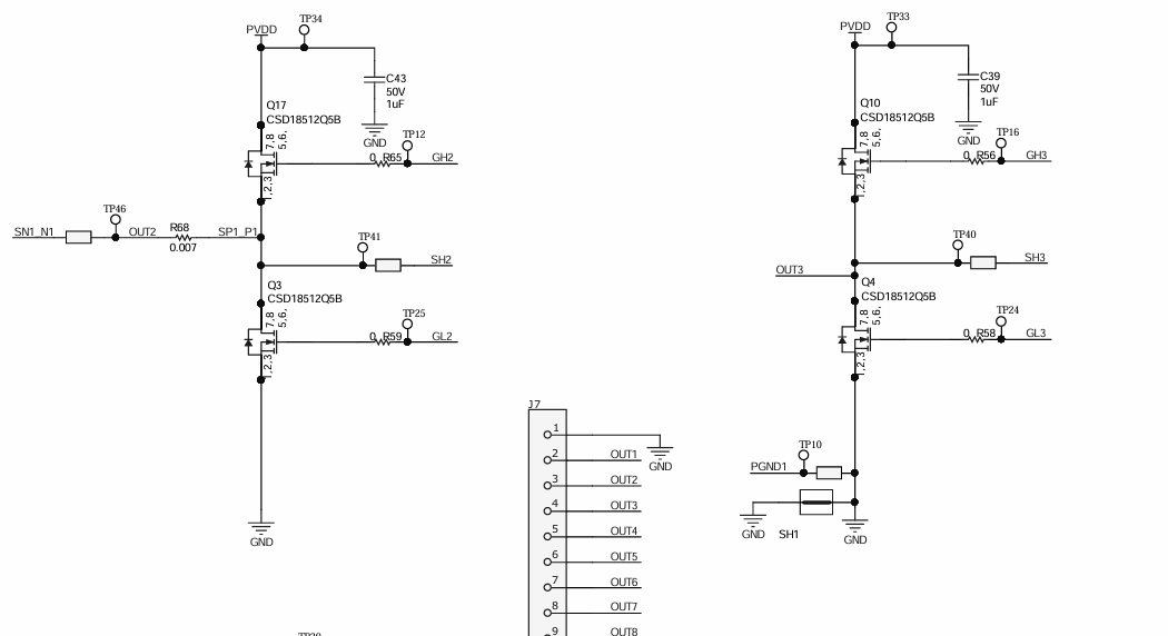
在我们的 EVM 设计中、半桥 2 和半桥 3 GND 采用不同的连接方式、HB2 连接到 GND、HB3 连接到 PGND1。 我有几个问题:
- 为什么不将 HB2 连接到 PGND1? 它与 PGND1 函数描述不一致。

- 是什么导致了差异? 它是否与电流检测位置相关? 内联/低侧。

3.如果客户使用内嵌式+低侧感测,是否应将 PGND1 连接到 A1 和 A2 ?

4.如果客户同时使用两个低侧检测,是否应将 PGND1 连接到 B1 和 B2 ?

BR、
Daniel



