Other Parts Discussed in Thread: DRV8312
器件型号: DRV8312
您好的团队、
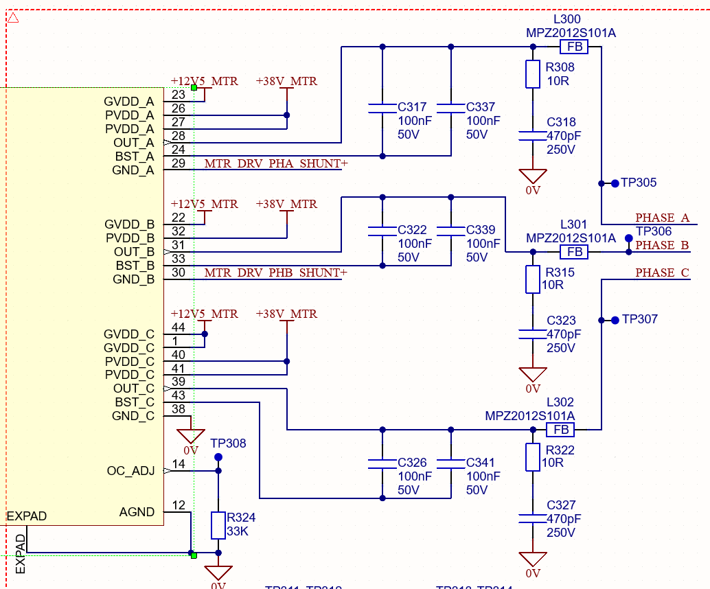
我从现场收到了一个器件、其中 B 相的自举二极管损坏了。
检查并观察到电机驱动器 IC U302 未为 B 相生成正确的波形。B 相的上部开关运行不正常。 测试了内部自举二极管、发现二极管开路(引脚 22 至引脚 33)。 将 DRV8312 替换为新器件和器件正常运行。
我找到了有关 B 相二极管故障的相关主题。 这似乎是本产品的弱点。
DRV8312:B 相的自举二极管故障 — 电机驱动器论坛-电机驱动器 — TI E2E 支持论坛
DRV8312:B 相的自举二极管发生故障 — 电机驱动器论坛-电机驱动器 — TI E2E 支持论坛
(+) DRV8312:电气问题。 有人能解释一下发生了什么事吗? -电机驱动器论坛 — 电机驱动器- TI E2E 支持论坛
这是从现场返回的第一个器件、我将继续监控应用中的故障率、但是否有提高 B 相稳健性的建议?
下面是 Sch。 我们以 20kHz 的频率驱动电机。
非常感谢
