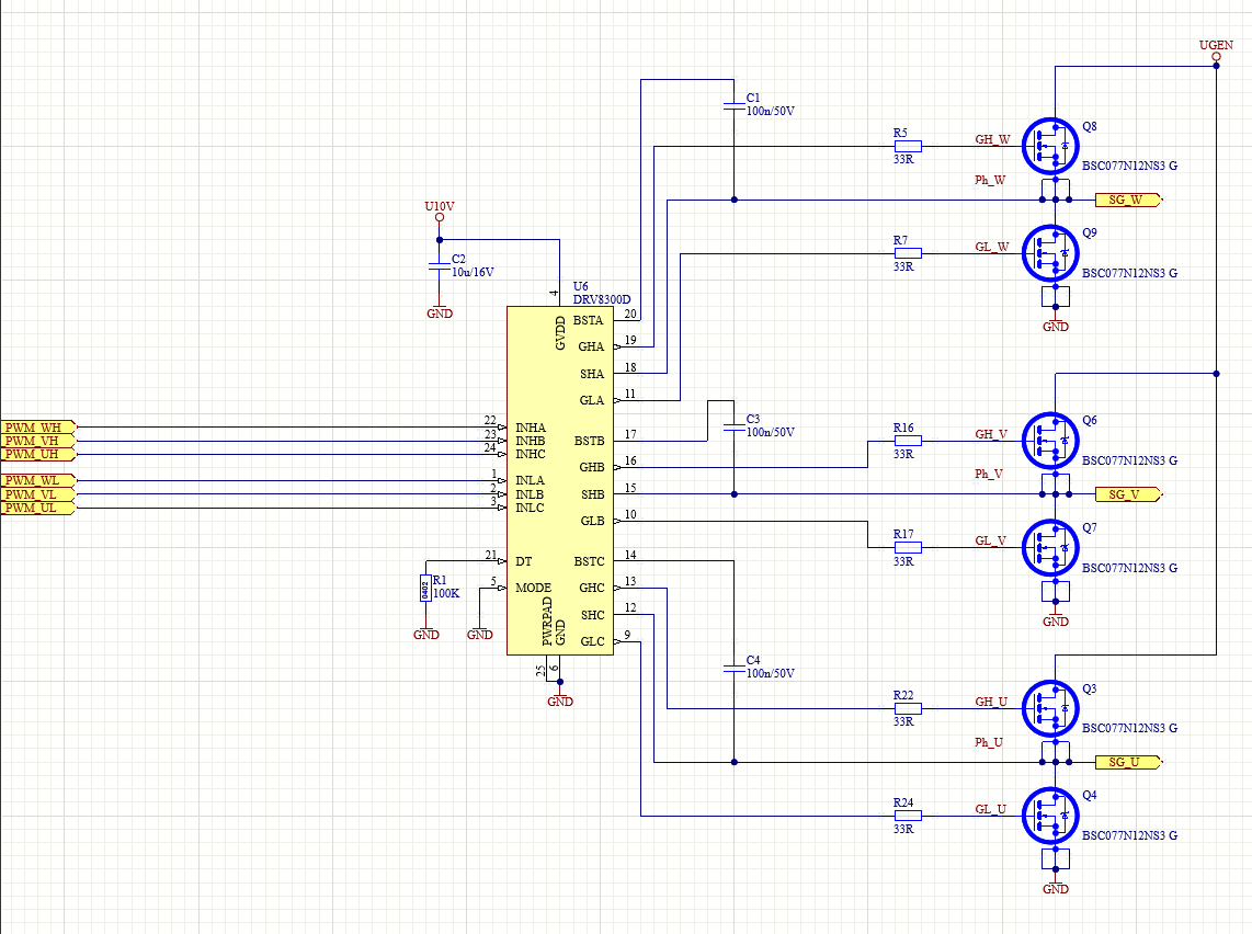
器件型号:DRV8300D
您好:
我正在尝试在以两种模式使用 BLDC 电机的应用中实现 DRV8300D: 来消除 和 发生器 。 在电机模式下、驱动器通过实现六步驱动的 MCU 进行控制。 这种方法运行良好、并且已经过测试。
当 BLDC 电机由另一个电机机械旋转为直流母线供电时、我们还需要将其用作发电机。 主要思路是将 MOSFET 的体二极管用作三相整流器。 这些电流相当低、因此我们不需要有源整流。 在这种情况下、所有 PWM 输入都接地以禁用 FET。
出于测试目的、我在两相之间连接了一个强大的 1kHz 交流正弦波源(电隔离)、并使第三个相位保持悬空。
由于某种未知原因、当我将交流电源的电压提高到 70Vpk-pk 左右(这意味着整流后的直流母线电压将约为 35V)时、栅极驱动器和顶部 FET 会爆炸。 所有元件都应具有较大的裕度、能够承受此类电压。
出于测试目的、我尝试在两相之间连接 100V 的直流电源、在本例中可以正常工作。
我想知道:栅极驱动器的内部电路中是否有东西禁止我以这种方式使用? 我想、如果顶部 FET 驱动器的接地端没有直接连接到 SHx 引脚(数据表中未指定此连接)并且在时间或电压方面出现“滞后“、这可能会导致顶部 FET 栅极电压发生偏移并可能使其导通。
此致、
Marek Coufal
