This thread has been locked.

If you have a related question, please click the "Ask a related question" button in the top right corner. The newly created question will be automatically linked to this question.

[参考译文] DRV110:输入电压纹波

Guru**** 2371820 points
Other Parts Discussed in Thread: DRV110
请注意,本文内容源自机器翻译,可能存在语法或其它翻译错误,仅供参考。如需获取准确内容,请参阅链接中的英语原文或自行翻译。

https://e2e.ti.com/support/motor-drivers-group/motor-drivers/f/motor-drivers-forum/662386/drv110-ripple-on-input-voltage

部件号:DRV110

我正在尝试使用DRV110来实现一个经济型电路。

在第一个实施中,我无法保持继电器关闭。

经过一些调整(第一响应)后,我让继电器保持关闭,但输入电压出现了巨大的波纹。  

12伏输入  
Ihold 0.1A -> 606k Ohm
IPEAK 0,4A -> 149 k Ω
tkeep ,5s -> 47µF

Rsense 1欧姆

MOSFET DMN6040

通过此设置,我可以获得以下测量值:

电压@继电器

Voltage At Relay

MOSFET处的电压

Voltage At Mosfet

感应处的电压

Voltage at Rsense

  • 请注意,本文内容源自机器翻译,可能存在语法或其它翻译错误,仅供参考。如需获取准确内容,请参阅链接中的英语原文或自行翻译。

    拆下Rhold后(至0欧姆)

    并将频率更改为6,6kHz

    我得到以下信息:

    voltage at Mosfet

    voltage at Relays

    Voltage Rsense

  • 请注意,本文内容源自机器翻译,可能存在语法或其它翻译错误,仅供参考。如需获取准确内容,请参阅链接中的英语原文或自行翻译。
    您好,Merlin:

    请允许我联系分配给此产品的工程师。 他们将在2月8日星期四之前与您联系。

    此致,
    亚伦
  • 请注意,本文内容源自机器翻译,可能存在语法或其它翻译错误,仅供参考。如需获取准确内容,请参阅链接中的英语原文或自行翻译。

    您好,Merlin:

    感谢您提供这些屏幕截图。 如果可能,您能否发送DRV110示意图部分?

    根据您的第二条消息,您可能发现您的Rhold已关闭,但只是为了以防我想指出,对于0.1A的Ihold,您的Rhold应该在100kohm左右。 对于606千欧的电阻,Ihold大约为.017A。 这可能是问题所在,因为一旦将Hold对GND (Ihold = 0.05A)短路,它看起来会明显更好。 它仍然没有达到0.1A,但比以前更接近。

    此致,

    Kevin

  • 请注意,本文内容源自机器翻译,可能存在语法或其它翻译错误,仅供参考。如需获取准确内容,请参阅链接中的英语原文或自行翻译。

    我在R Hold公式中似乎有一个错误的因素。

    今天下午我要测试一下。

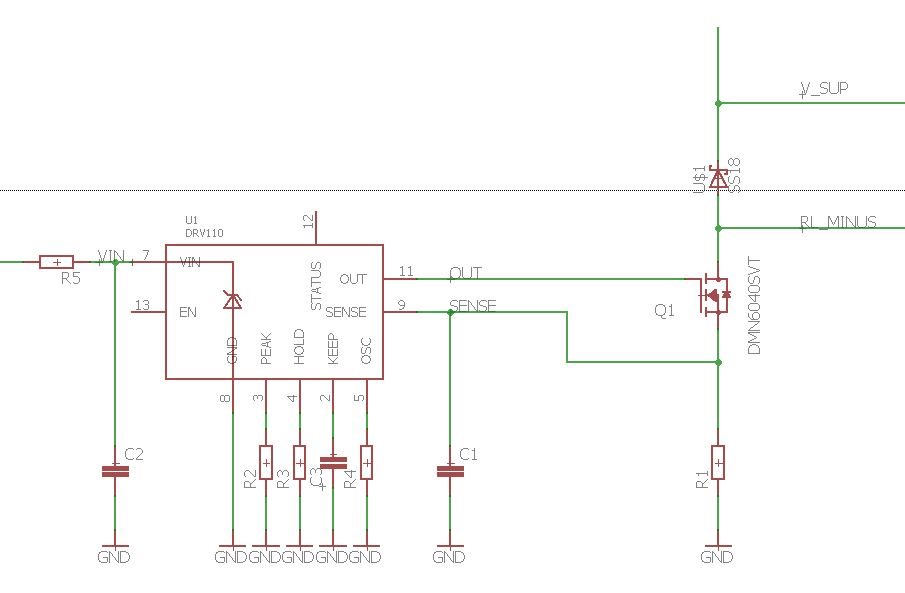
    Schematic

    R5,R4 = 0欧姆

    在感应线路上有一个10k系列电阻器。