主题中讨论的其他器件:UCC3626、 MCT8316Z、 MCT8316A、 MCF8316A、 DRV8306
大家好、
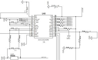
客户设计的驱动电路如下图所示、但芯片始终没有 PWM 输出。
测试后级开关管电路正常。
其中 VDD 输入电压为12VDC。

谢谢、
Susan Ren
This thread has been locked.
If you have a related question, please click the "Ask a related question" button in the top right corner. The newly created question will be automatically linked to this question.
您好 Susan、
原理图很小、可以放大吗? 现在、我只是参考数据表中的应用原理图。
您可以检查以下项目吗?
1) 1) VDD 是否具有稳定的12V 输入? 它是否曾降至10.5V 以下? 这是欠压锁定、在达到高于欠压阈值0.5V 迟滞之前、将不会使输出工作。
2) 2) 2)能否确保正确焊接所有 IC 引脚?
3) 3)您能否移除 AHI、BHI、CHI、ALLOW、BLOW、 低电平引脚? 需要有足够的输出电流来切换输出、并且电阻器(串联或下拉)可以限制将这些输出驱动为高电平所需的电流。

谢谢、
Aaron
您好、Aaron、
首先、非常感谢您对这个问题的回答。
在回答您的几个问题时、我想解释以下几点:
1)目前、在测试期间连接了外部直流电压调节电压、可提供稳定的12VDC。 我有一个问题、例如您在 UCC3626设计原理图中提供的屏幕截图、您是否需要在加电后将某些引脚电平切换到正常输出?
2) 2)我测量了弹出到芯片上的引脚、平均电压与预期的设定电压一致、因此电路正常焊接。
3) 3)在我的原理图中、下桥臂 PWM 输出连接到电阻器、而上桥臂 PWM 输出直接连接到 MOSFET 驱动器芯片的输入引脚(输入电流1.8mA、内部电阻4~7Ω)。 如果输出电流因匹配电阻器不当而不足、则上桥臂 PWM 输出应正常、对吧?
此外、您提供的 UCC3626设计原理图的配置引脚使用5V 的2引脚 VREF 输出作为基准电压、这是否会影响芯片输出? 您能否为 UCC2626提供一些参考电路? 此芯片的在线帮助文档很少。


此致、
Susan
您好 Susan、
我打算明天就第1至第3点作出更详细的答复,但我想就这方面的支持提供一些反馈。
[引用 userid="531703" URL"~/support/motor-drivers-group/motor-drivers/f/motor-drivers-forum/1134540/ucc2626-the-driver-chip-has-no-pwm-output/4213319 #4213319"]此外、您提供的 UCC3626设计原理图的配置引脚使用5V 的2引脚 VREF 输出作为基准电压、这是否会影响芯片输出? 您能否为 UCC2626提供一些参考电路? 此芯片的在线帮助文档很少[/quot]我们没有任何基准电路、因为您是对的、这个芯片 很旧、几年前就从另一家供应商那里购买了。 我们有许多新的集成控制解决方案、根据电机功率的不同、这些解决方案支持12V BLDC 电机。
如果您正在寻找梯形或场定向控制、并且电机峰值电流小于8安培、我们推荐使用 MCT8316Z (带霍尔传感器的陷阱)、MCT8316A (无传感器陷阱)和 MCF8316A (集成 FOC)。 这集成了功率 MOSFET 以实现满量程解决方案。
如果您正在寻找梯形或正弦控制、并且电机峰值电流大于8安培、我们建议您使用 DRV8306 (带霍尔传感器的陷阱)。
我们的 DRV10x 系列还有许多集成控制器件、这些器件的有效期为2015年左右、但仍比 UCC2626新得多。
谢谢、
Aaron
尊敬的 Annie:
从查看每个 UCC2626与 UCC3626器件的封装产品、它们共享一些相同的封装(DW、PW)

通过在线查看他们的数据表、我认为他们甚至共享一个通用数据表->、主要区别在于温度等级额定值。

我注意到的一些其他规格差异:


此致、
Andrew