This thread has been locked.

If you have a related question, please click the "Ask a related question" button in the top right corner. The newly created question will be automatically linked to this question.

[参考译文] 有关反极性保护和 CSA 的问题、

Guru**** 2470720 points


请注意,本文内容源自机器翻译,可能存在语法或其它翻译错误,仅供参考。如需获取准确内容,请参阅链接中的英语原文或自行翻译。

https://e2e.ti.com/support/motor-drivers-group/motor-drivers/f/motor-drivers-forum/1251892/question-about-reverse-polarity-protection-and-csa

您好!

下面是我的问题:

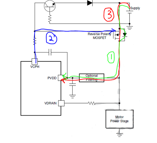
 反极性保护在第一张图片中是如何工作的?

2.第二幅图片中 CSA 是如何工作的?

此致、

罗云升

  • 请注意,本文内容源自机器翻译,可能存在语法或其它翻译错误,仅供参考。如需获取准确内容,请参阅链接中的英语原文或自行翻译。

    尊敬的 Yunsheng:

    感谢您的提问! 让我来看看这一点、并在一周结束前与您联系。

    此致、

    安东尼·洛迪

  • 请注意,本文内容源自机器翻译,可能存在语法或其它翻译错误,仅供参考。如需获取准确内容,请参阅链接中的英语原文或自行翻译。

    尊敬的 Yunsheng:

    1. 我需要更多的时间来回答你在第一张图片上的问题

    2. CSA 位于我们的器件内部,根据器件中选定的增益设置放大 SP-SN 之间的差分电压。 CSAREF 是  用于 CSA 的电流检测放大器基准电压。 在0电流条件下(其中 SP-SN 为0V)、CSA 输出(SO)将看到 CSAREF/k 的失调电压、以便 CSA 可以测量正电流和负电流。

    客户询问的是什么设备?

    此致、

    安东尼·洛迪

  • 请注意,本文内容源自机器翻译,可能存在语法或其它翻译错误,仅供参考。如需获取准确内容,请参阅链接中的英语原文或自行翻译。

    尊敬的 Anthony:

    使用的方法是 MCF8316的内部电流采样。 如果客户问它的原则、我可以介绍一下。

    此致、

    罗云升

  • 请注意,本文内容源自机器翻译,可能存在语法或其它翻译错误,仅供参考。如需获取准确内容,请参阅链接中的英语原文或自行翻译。

    尊敬的 Yunsheng:

    感谢您提供的背景信息! 让我在本周中回答第一个问题。

    此致、

    安东尼·洛迪

  • 请注意,本文内容源自机器翻译,可能存在语法或其它翻译错误,仅供参考。如需获取准确内容,请参阅链接中的英语原文或自行翻译。

    尊敬的 Yunsheng:

    很抱歉、无法对反极性保护电路提供响应。 我希望下周早些时候就回答这个问题。

    此致、

    安东尼·洛迪

  • 请注意,本文内容源自机器翻译,可能存在语法或其它翻译错误,仅供参考。如需获取准确内容,请参阅链接中的英语原文或自行翻译。

    尊敬的 Yunsheng:

    我会让客户转而使用以下反极性电路。 步骤1将允许电流流过反极性 MOSFET 的体二极管并为器件供电、步骤2将在启用器件电荷泵时发生、这将打开反极性 FET 的栅极、 然后、这将引出步骤3、在步骤3中、由于栅极导通、电池电流会流经反极性 MOSFET (而不是体二极管)。 如果以反向方式连接电池、则反向电流将无法流过反极性 MOSFET、该 MOSFET 会阻止向驱动器施加任何功率。

    此致、

    安东尼·洛迪