This thread has been locked.

If you have a related question, please click the "Ask a related question" button in the top right corner. The newly created question will be automatically linked to this question.

[参考译文] DRV8718-Q1:短路

Guru**** 2450600 points


请注意,本文内容源自机器翻译,可能存在语法或其它翻译错误,仅供参考。如需获取准确内容,请参阅链接中的英语原文或自行翻译。

https://e2e.ti.com/support/motor-drivers-group/motor-drivers/f/motor-drivers-forum/1367390/drv8718-q1-short-circuit

器件型号:DRV8718-Q1

工具与软件:

嗨、团队,

您能帮助解答以下问题并提供一些建议吗? 非常感谢。

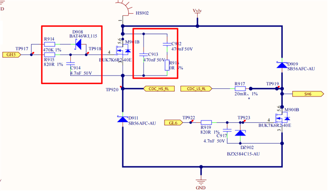
我们遇到了 DRV8718SQRVJRQ1的短路令人困惑的问题。

 下面是我们设置的保护值: VDS=0.2V , Ron_MOS=4.8mR , VDS_DG=4US,Vgs_DRV=24us;

如果我们只打开其中一个通道, 然后将 CDC_HS_FL/RL/RR/FR 短接到 GND ,芯片会正确地报告过流故障。  

如果我们打开所有四个通道并设置0.6A 电流。 将 RL/FR/RR 短接至 GND ,它还正确地报告故障。 然而,当谈到 CDC_HS_FL(Dem-SH1)时,芯片会错误地产生 RL 和 FL 过流。 我们想知道 FL 和 RL 之间是否有耦合连接(DRAIN-SH1和 DRAIN-SH5)?

此致、

常春藤

  • 请注意,本文内容源自机器翻译,可能存在语法或其它翻译错误,仅供参考。如需获取准确内容,请参阅链接中的英语原文或自行翻译。

    您好、Ivy。

    感谢您的提问。 在初始调试/设计阶段、这看起来是非常常见的问题。  

    以下是调试建议。

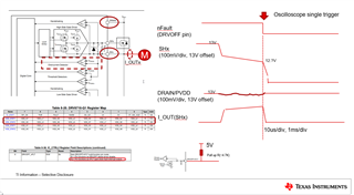
    1) 1)检查 VDS_STATx 位检测到的故障通道

    2)使用 nFLT (DDRVOFF)引脚。 将上拉电阻器连接到 DVDD/5V。 设置 DRVOFF_nFLT=1

    3)使用 nFLT 信号触发、然后尝试在 nFLT 变为低电平之前捕获正在发生的事情。 捕获以下波形。

       可能会在试验时改变 VDS_LVL 阈值。  

    注意:TI 强烈建议 DRVOFF/nFLT 引脚在 PCB 上具有测试点、或出于调试目的上拉至5V PCB 路由。 如果该引脚直接焊接到 GND、并且无法用作 nFAULT 监控、则调试将非常困难。  

    此致

    森田真也