This thread has been locked.

If you have a related question, please click the "Ask a related question" button in the top right corner. The newly created question will be automatically linked to this question.

[参考译文] MSP430FR5738:通电后的液位判断不正确

Guru**** 2386620 points
请注意,本文内容源自机器翻译,可能存在语法或其它翻译错误,仅供参考。如需获取准确内容,请参阅链接中的英语原文或自行翻译。

https://e2e.ti.com/support/microcontrollers/msp-low-power-microcontrollers-group/msp430/f/msp-low-power-microcontroller-forum/1070435/msp430fr5738-incorrect-level-judgment-after-power-up

部件号:MSP430FR5738
“线程:测试”中讨论的其它部件

大家好,团队

客户提出的问题可能需要您的帮助:

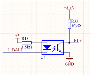
P1.3 IO 端口在输入模式下配置,通过该模式可以检测外部输入。 通电后始终检测到低电平,光耦合器未打开。 光耦合器必须打开一次,才能判断输入是否正常。 通电后,输入电压始终很高,但程序确定输入电压始终很低。

客户想知道原因是什么? 请帮您检查此案例? 谢谢。

此致,

樱桃

  • 请注意,本文内容源自机器翻译,可能存在语法或其它翻译错误,仅供参考。如需获取准确内容,请参阅链接中的英语原文或自行翻译。

    你(们)好  

    P1IN 寄存器的值是多少?

  • 请注意,本文内容源自机器翻译,可能存在语法或其它翻译错误,仅供参考。如需获取准确内容,请参阅链接中的英语原文或自行翻译。

    你好,艾伦,

    [引用 userid="415886" url="~ë/support/microcontroller/MSP-low-Power-microcontroller-group/MSP430/f/MSP-low-Power-microcontroller-forum/1070435/msp430fr5738-incorrect-levue-judge-after -power-up/39609224#3960924"] P1IN/register 的值是什么[引用]?

    外部电阻器被拉高,测量值为3.3V。 但寄存器仍为0。

    谢谢,此致,

    樱桃

  • 请注意,本文内容源自机器翻译,可能存在语法或其它翻译错误,仅供参考。如需获取准确内容,请参阅链接中的英语原文或自行翻译。

    你好,Cherry,

    我已经检查了配置,对我来说还可以。 在接通电源和 光耦合 器工作后,您是否测量了 PIN1.3 (靠近设备针脚)的电压? 有什么区别吗?

    我建议您可以隔离 或 拆除光耦合器,并直接提供低电平或高电平电压,以查看输入检测是否正常,或者在首次通电时是否正常。

  • 请注意,本文内容源自机器翻译,可能存在语法或其它翻译错误,仅供参考。如需获取准确内容,请参阅链接中的英语原文或自行翻译。

    嘿艾伦,

    [引用 userid="415888" url="~ë/support/microoptimins/MSP-low-Power-microcontroller-group/MSP430/f/MSP-low-Power-microcontroller-forum/1070435/msp430fr5738-incorrect-levue-sprude-after-power-up/3968359#3968359"]您是否在设备关闭电源后测量了光 耦合器的电压 ?(在关闭 P1.3针电源后) 有什么区别吗?

    通电并 持续检测到低压时, 连接到 PIN1.3的光耦合器针脚处的电压测量值为3.3V。

    [引用 userid="415886" url="~ë/support/microoptions/MSP-low-Power-microcontroller-group/MSP430/f/MSP-low-Power-microcontroller-forum/1070435/msp430fr5738-incorrect-levue-judge-after-up-up-3968359#3968359"]我建议您可以隔离 光耦合 器,或者不能在正常电压水平下直接输出或不能输出,以消除电压不足或电压。]

    通过拆下光耦合器或拉起 R33,不存在低电平检测。

    通过将 R33 10k 更改为100k,问题已得到改善。 (以前, 每个电源循环都会出现此问题,现在,100次, 1-2次将会出现问题。)

    谢谢,此致,

    樱桃

  • 请注意,本文内容源自机器翻译,可能存在语法或其它翻译错误,仅供参考。如需获取准确内容,请参阅链接中的英语原文或自行翻译。

    你好,Cherry  

     您可以测试不同的上拉电阻器(如20K 30K 50K)以查找定律。 光耦合器电路可能是原因。 万用表反映平均电压。 要了解更多详细信息,您可以通过 示波器获取 PIN1.3的波形。  在不同情况下测试波形:具有不同上拉电阻的光耦合器。 应该有一些不同。

  • 请注意,本文内容源自机器翻译,可能存在语法或其它翻译错误,仅供参考。如需获取准确内容,请参阅链接中的英语原文或自行翻译。
    [引用 userid="496057" url="~ë/support/microoptions/MSP-low-Power-microcontroller-group/MSP430/f/MSP-low-Power-microcontroller-forum/1070435/msp430fr5738-incorrect-levue-detect-after-up-up-]通电后始终检测到低电平,光耦合器不能打开[引用]

    尽管函数名称未显示 ,但在显示的代码中,似乎是 main()函数,因此没有代码可以清除 PM5CTL0.LOCKLPM5位。 因此,I/O 针脚可能被锁定。

    以下是  MSP430FR57xx 系列用户指南(修订版 d) 建议 PxIN 寄存器将其值锁定在欠电压事件中,该事件可能在开机期间发生:

    尝试添加以下代码(在停止监视计时器的代码之后):

     // Disable the GPIO power-on default high-impedance mode to activate
     // previously configured port settings
     PM5CTL0 &= ~LOCKLPM5;

  • 请注意,本文内容源自机器翻译,可能存在语法或其它翻译错误,仅供参考。如需获取准确内容,请参阅链接中的英语原文或自行翻译。

    切斯特您好,

    感谢您在这里的帮助!

    客户尝试添加您提供的代码,但问题仍然存在。  

    此外,使用万用表测试 IO 端口是否为3.3V 时 ,这种现象消失了。  

    谢谢,此致,

    樱桃

  • 请注意,本文内容源自机器翻译,可能存在语法或其它翻译错误,仅供参考。如需获取准确内容,请参阅链接中的英语原文或自行翻译。

    您好,

    请问有没有更新?

    谢谢,此致,

    樱桃

  • 请注意,本文内容源自机器翻译,可能存在语法或其它翻译错误,仅供参考。如需获取准确内容,请参阅链接中的英语原文或自行翻译。

    你好,Cherry,

    有多少主板存在此问题?  客户是否在不同的电路板之间进行交叉检查?  这应该是输入引脚外围电路的影响。 因为拆除外围电路或直接拉起后问题不再出现。  

    当通电出现问题,拆除外围电路或直接拔出引脚时,客户是否捕获了引脚电压的波形? 这对于比较分析在不同条件下打开电源时输入针脚过低时会发生什么情况更有帮助。

    [引用 userid="496057" url="~ë/support/microcontroller/MSP-low-Power-microcontroller-group/MSP430/f/MSP-low-Power-microcontroller-forum/1070435/msp430fr5738-incorrect-lever-judge-after-power-up/3968628#3968628"]

    通过拆下光耦合器或拉起 R33,不存在低电平检测。

    通过将 R33 10k 更改为100k,问题已得到改善。 (以前, 每个电源循环都会出现此问题,现在,100次, 1-2次将会出现问题。)

    [/引用]

  • 请注意,本文内容源自机器翻译,可能存在语法或其它翻译错误,仅供参考。如需获取准确内容,请参阅链接中的英语原文或自行翻译。
    [引用 userid="496057" url="~ë/support/microcontroller/MSP-low-Power-microcontroller-group/MSP430/f/MSP-low-Power-microcontroller-forum/1070435/msp430fr5738-incorrect-levue-detect-after-通电后的判断] P1.3 IO 端口配置为输入模式,通过该模式可完成外部输入检测。 通电后始终检测到低电平,光耦合器未打开。 光耦合器必须打开一次,才能判断输入是否正常。 加电后,输入电压始终很高,但程序确定输入电压始终很低。

    这可能是  MSP430FR5738微控制器勘误表(修订版)中描述的 PORT26勘误表 AG):  

    是否可以尝试其中一种变通办法?

  • 请注意,本文内容源自机器翻译,可能存在语法或其它翻译错误,仅供参考。如需获取准确内容,请参阅链接中的英语原文或自行翻译。

    艾伦和切斯特,您好!

    感谢大家的支持!

    [引用 userid="91588" url="~ë/support/microcontroller/MSP-low-Power-microcontroller-group/MSP430/f/MSP-low-Power-microcontroller-forum/1070435/msp430fr5738-incorrect-levue-s判决书-加电后/3985299#3985299"]是否可以尝试其中一种变通办法?

    诚然,P1.4以前被用作外部输入,但也发生了类似的问题,然后修改了 P1.4 IO 端口,导致  P1.3以后也会大量出现此类问题。

    此外,剂量其它 IO 端口也存在此类问题? 关于 IO 端口,客户将在输入模式下使用更多的 IO 端口。

    谢谢,此致,

    樱桃

  • 请注意,本文内容源自机器翻译,可能存在语法或其它翻译错误,仅供参考。如需获取准确内容,请参阅链接中的英语原文或自行翻译。

    你好,Cherry,

    其他 PIN 没有此问题。

  • 请注意,本文内容源自机器翻译,可能存在语法或其它翻译错误,仅供参考。如需获取准确内容,请参阅链接中的英语原文或自行翻译。

    你好,艾伦,

    谢谢! 我是否可以知道这两个端口(P1.3和 P1.4)存在此类问题的原因是什么?

    谢谢,此致,

    樱桃

  • 请注意,本文内容源自机器翻译,可能存在语法或其它翻译错误,仅供参考。如需获取准确内容,请参阅链接中的英语原文或自行翻译。

    你好,Cherry,

    这些信息不会公开发布。