请注意,本文内容源自机器翻译,可能存在语法或其它翻译错误,仅供参考。如需获取准确内容,请参阅链接中的英语原文或自行翻译。
部件号:MSP430FR5729 主题中讨论的其他部件: MSP430F5419A
大家好,
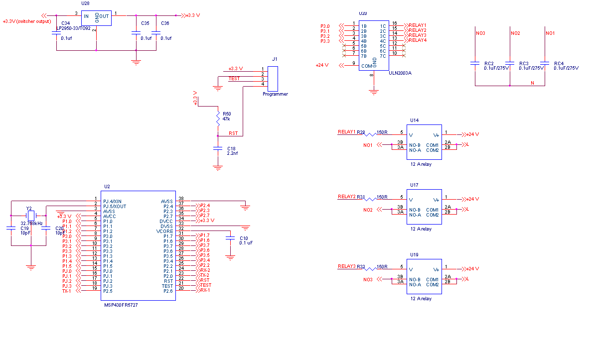
我正在电路中使用MSP430FR5729。 我正在通过ULN2003驱动MSP430FR5729上的继电器。 继电器打开和关闭230V电源。
但我观察到一种奇怪的行为,在这种情况下,我的控制器getes在某些切换操作后重新启动。 我尝试将47k替换为10K,在复位时用力拉,但没有效果。
在我以前的MSP430F5419A设计中,我做了同样的事情,但从未遇到过这样的问题。
请提出相同的建议。 谢谢。
此致。
