This thread has been locked.

If you have a related question, please click the "Ask a related question" button in the top right corner. The newly created question will be automatically linked to this question.

[参考译文] MSP430FR5043:XPBx 外部偏置电路的推荐配置

Guru**** 2782445 points

Other Parts Discussed in Thread: TIDM-02003

请注意,本文内容源自机器翻译,可能存在语法或其它翻译错误,仅供参考。如需获取准确内容,请参阅链接中的英语原文或自行翻译。

https://e2e.ti.com/support/microcontrollers/msp-low-power-microcontrollers-group/msp430/f/msp-low-power-microcontroller-forum/1048163/msp430fr5043-recommended-configuration-for-xpbx-external-bias-circuitry

器件型号:MSP430FR5043

您好!

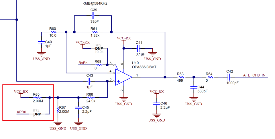
我想使用外部偏置引脚来设置外部运算放大器上的偏置、如气体评估套件中所示。  在本参考设计中、使用外部偏置引脚时没有弹出选项。  请在此确认推荐的电路。  请参阅以下 TI 参考设计的原理图快照:

我假设使用 XPB0选项、我们将填充 R47并取消填充 R65。  是这样吗?  这里还有其他需要做的事情吗?

提前感谢您的帮助!

  • 请注意,本文内容源自机器翻译,可能存在语法或其它翻译错误,仅供参考。如需获取准确内容,请参阅链接中的英语原文或自行翻译。

    您好、Boone、

    感谢您发帖。 对于其他读者、上面的原理图片段来自 适用于气流测量 参考设计的 TIDM-02003超声波传感子系统参考设计的原理图第3页。

    [引用 userid="438105" URL"~/support/microcontrollers/msp-low-power-microcontrollers-group/msp430/f/msp-low-power-microcontroller-forum/1048163/msp430fr5043-reecommended-xpbx-external-bias-circuitry ]\n 我假设使用 XPB0选项、我们将填充 R47并取消填充 R65。  是这样吗?  这里还有什么要做的?

    您已走上正轨。 查看此电路、R65和 R67似乎是一个非常高的阻抗分压器、用于对运算放大器的引脚3施加 VCC/2偏置。 因此、如果您想使用另一个偏置电压源、您可能应该移除 R65和 R67。

  • 请注意,本文内容源自机器翻译,可能存在语法或其它翻译错误,仅供参考。如需获取准确内容,请参阅链接中的英语原文或自行翻译。

    尊敬的 James:

    感谢您的回复!

    您所描述的内容是有道理的。  下面几个项目:

    我 假设 XPB0管脚在未使用时被驱动为低电平...  只需确保它不会浮动。  从固件的角度来看、这里有什么变化吗?  很抱歉、我不了解固件功能

    2.您能否提供有关固件更改的任何指导、以确保在测量序列期间在正确的时间触发 XPB0引脚?

  • 请注意,本文内容源自机器翻译,可能存在语法或其它翻译错误,仅供参考。如需获取准确内容,请参阅链接中的英语原文或自行翻译。
    [引用 userid="438105" URL"~/support/microcontrollers/msp-low-power-microcontrollers-group/msp430/f/msp-low-power-microcontroller-forum/1048163/msp430fr5043-recommended-configuration-for-xpbx-external-bias-circuitry/3879349 #3879349"]1.  我假设 XPB0引脚在未使用时被驱动为低电平...  只需确保它不会浮动。  从固件的角度来看、这里有什么变化吗?  很抱歉、我不了解固件功能[/QUERT]

    您可以保留下拉电阻器来帮助解决该问题、也可以在不使用 XPB0功能时将该引脚配置为 GPIO 并驱动为低电平。

    根据用户指南中的第21.3.4节、 必须设置 SAPH_AICTL0.XPB0FEN 以启用 XPB0上的偏置。 设置 SAPH_AICTL0.XPBSW0可将其打开。 我还看到一条注释、说明必须运行 HSPLL 时钟才能使控制逻辑正常工作。

    [引用 userid="438105" URL"~/support/microcontrollers/msp-low-power-microcontrollers-group/msp430/f/msp-low-power-microcontroller-forum/1048163/msp430fr5043-recommended-configuration-for-xpbx-external-bias-circuitry/3879349 #3879349"]2. 您能否提供有关所需固件更改的任何指导、以确保在测量序列期间的适当时间触发 XPB0引脚?

    我对此没有具体的指导、但我希望能够尽早完成、以确保在进行任何测量之前一切都保持稳定。