请注意,本文内容源自机器翻译,可能存在语法或其它翻译错误,仅供参考。如需获取准确内容,请参阅链接中的英语原文或自行翻译。
器件型号:MSP430FR2433 您好、TI!
我尝试使用 MSP430FR2433 Launchpad 通过 eZ-FET 探针对定制 MSP430FR2433IRGER MCU 上的代码进行调试。
但 IAM 已收到错误"MSP430:连接到目标时出错:未知器件。" 您能提出一些解决这个问题的想法吗?
我的原理图附在后。
谢谢。
Hari. 
This thread has been locked.
If you have a related question, please click the "Ask a related question" button in the top right corner. The newly created question will be automatically linked to this question.
您好、TI!
我尝试使用 MSP430FR2433 Launchpad 通过 eZ-FET 探针对定制 MSP430FR2433IRGER MCU 上的代码进行调试。
但 IAM 已收到错误"MSP430:连接到目标时出错:未知器件。" 您能提出一些解决这个问题的想法吗?
我的原理图附在后。
谢谢。
Hari. 
您好、Hari、
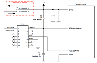
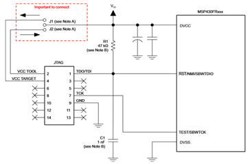
您说您使用的是 MSP430FR2433 Launchpad 作为编程器、但从原理图上看、您似乎在使用4线 JTAG?。 此外、Launchpad 不提供所有4个 JTAG 信号、只提供2个线控信号。
假设您仅使用 SBWTCK 和 SBWTDIOI 进行编程、我没有看到 到 JTAG 连接器的 RST 连接(见数据表图)、并验证您的 RST 输入端具有47k (或相似值)和1nF (如图所示)。
接下来、您是否在 DVDD 引脚上测量到3.3V? 您的电线从 Launchpad 到 PCB 需要多长时间? 它们应小于~ 20cm。
4线制 JTAG
2线制 Spy-by-Wire