主题中讨论的其他器件: LP-CC2652PSIP
工具/软件:
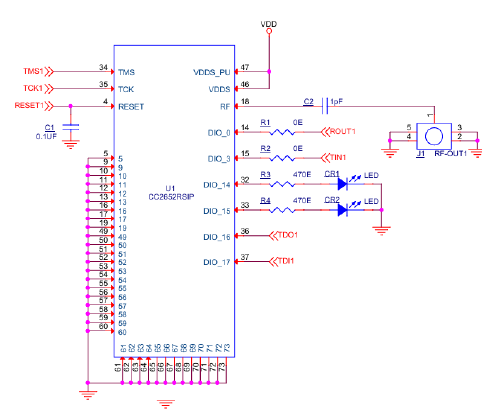
我们 在应用中使用了器件 CC2652RSIP。
我们得到+3dBm o/p 在器件的 RF o/p 处、连接了 1pf 电容器和 SMA 连接器。
下面是我们使用的电路。 我们是否可以实现高于+3dBm 的电平。
请提出建议。 如果可能、请分享在中要遵循的射频电路设计指南
该器件包含 CC2652RSIP 和 CC2651RSIPA

谢谢你。
This thread has been locked.
If you have a related question, please click the "Ask a related question" button in the top right corner. The newly created question will be automatically linked to this question.
工具/软件:
我们 在应用中使用了器件 CC2652RSIP。
我们得到+3dBm o/p 在器件的 RF o/p 处、连接了 1pf 电容器和 SMA 连接器。
下面是我们使用的电路。 我们是否可以实现高于+3dBm 的电平。
请提出建议。 如果可能、请分享在中要遵循的射频电路设计指南
该器件包含 CC2652RSIP 和 CC2651RSIPA

谢谢你。
您好、
由于输出功率在很大程度上取决于系统的物理方面、因此我可以发表一些意见并提供一些参考。
我要检查的第一个方面是测量方法 — 如果进行传导测量,请确保使用经过校准的频谱分析仪,并考虑从器件到仪器的电缆和连接器上的损耗。 还要检查频谱分析仪设置(RBW 和 VBW,检测器类型,迹线平均值或峰值保持等)。 如果要进行辐照测量、请务必考虑上述所有注意事项以及校准后的消声室和接收天线中的测量。
至于设计本身、如 PCB 布线、良好的焊接、天线设计、匹配元件、有几个物理方面会影响无线电性能。 为此、下面的两个参考有助于使用该模块进行设计。
器件数据表的第 10 节: https://www.ti.com/lit/ds/symlink/cc2652rsip.pdf
LP-CC2652PSIP 开发套件设计文件: https://www.ti.com/tool/LP-CC2652PSIP#design-files
CC13xx/CC26xx 硬件配置和 PCB 设计注意事项: https://www.ti.com/lit/pdf/swra640
天线阻抗测量和匹配: https://www.ti.com/lit/pdf/swra726
天线选型指南: https://www.ti.com/lit/pdf/swra161
另一个方面是电源电压和温度都会影响最大输出功率 — 请查看数据表以了解指定的运行条件。
最后、每个器件之间都存在正常的器件差异。 我不确定在您测量时它们是否降至+3dBm、但所有这些因素会因您遇到的测量值较低而变得复杂。
希望这对您有所帮助、
Rafael