“线程:测试”, TRF7970A 中讨论的其它部件
您好,
我一直在测试 TRF7964ARHBR 设备 的电流消耗情况。
在我们的应用中,我们已经使用了外部电压调节电路,因此不 需要内部电路(VDD_x 输出)。
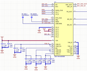
但是,对于功耗测量,考虑了以下电源连接和条件(参见下图):
- Vin 连接到3V 外部电源轨(VCC)和一些 IO 针脚。
- VDD_IO 连接到 VDD_x
-在本次测试中,EN 和 EN2电压水平被拉至 GND。

测得的电流消耗约为210uA。 VDD_x 引脚中也出现电压降。
使用外部电压供应和内部电压调节 器时,似乎存在一些不匹配,这种行为与预期的值范围不一致。
——考虑到这种外部电压调节方法,是否有任何推荐或参考设计/配置?
此外,考虑到外部电源调节(没有完全集成的解决方案),NFC 读取器集成电路是否还有其他选项?
感谢您的关注,
法比奥