请注意,本文内容源自机器翻译,可能存在语法或其它翻译错误,仅供参考。如需获取准确内容,请参阅链接中的英语原文或自行翻译。
器件型号:RF430FRL152H 工具与软件:
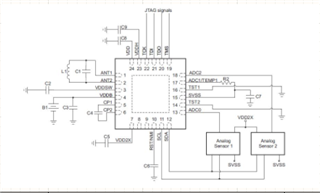
大家好、我之前看过 RF430数据表、看到了这个传感器应用示例。 我不明白的唯一部分是为什么模拟传感器会连接到 SCL 和 SDA 引脚。 模拟传感器是否使用通信方法?

This thread has been locked.
If you have a related question, please click the "Ask a related question" button in the top right corner. The newly created question will be automatically linked to this question.
工具与软件:
大家好、我之前看过 RF430数据表、看到了这个传感器应用示例。 我不明白的唯一部分是为什么模拟传感器会连接到 SCL 和 SDA 引脚。 模拟传感器是否使用通信方法?
