请注意,本文内容源自机器翻译,可能存在语法或其它翻译错误,仅供参考。如需获取准确内容,请参阅链接中的英语原文或自行翻译。
器件型号:UCC21750 工具与软件:
大家好、团队成员:
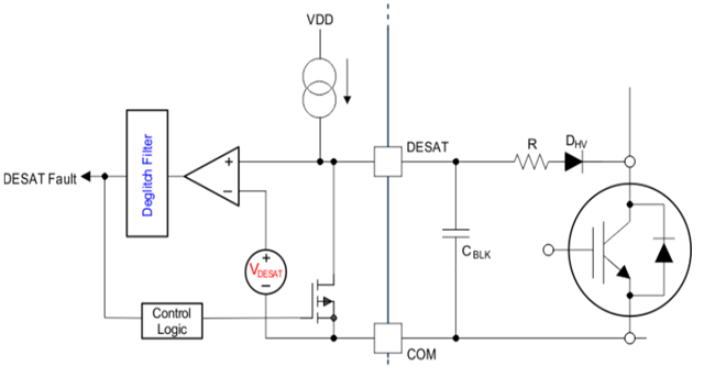
客户询问 DESAT 内部 MOSFET 在发生短路和不发生短路时如何工作? 我在此处看到一个 P-MOSFET、通过数据表中的说明很难理解。

BRS、
Francis
This thread has been locked.
If you have a related question, please click the "Ask a related question" button in the top right corner. The newly created question will be automatically linked to this question.
工具与软件:
大家好、团队成员:
客户询问 DESAT 内部 MOSFET 在发生短路和不发生短路时如何工作? 我在此处看到一个 P-MOSFET、通过数据表中的说明很难理解。

BRS、
Francis
尊敬的 Francis:
内部 FET 应该是上图中所示的 NMOS。 当 OUT 为低电平时、在这个位置将 C_BLK 电容器初始化为0V。 当输出变为高电平时、该 NMOS 打开、并且 C_BLK 开始充电。 如果 IGBT 传导的电流最小、电流将通过 D_HV 漏极、DESAT 电压将保持在阈值以下。 如果 IGBT VCE 由于高电流而不饱和、DESAT 电压会充电至阈值、然后输出将进入软关断状态、栅极驱动器将报告故障。
此致、
Sean