工具与软件:
嗨、团队:
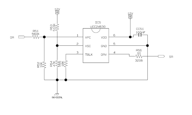
我的客户将 UCC24630用作 SR 控制器、他们询问使用二极管而不是 FET 时效率较低(+5~10%)。
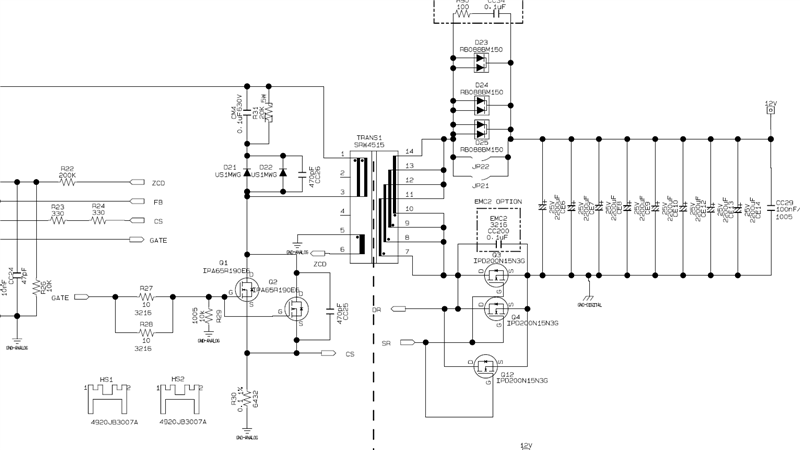
以下是对应的波形(适用于 UCC24630+FET 和二极管整流器)和原理图。
您能不能弄清楚他们的电路板出了什么问题? (之前我为 Rvpc、Rvsc 和 Rtblak 修改了它们。 调整后的波形和下面的波形。)
- 蓝色:第二级变压器输出电压
-红色:第二级电流

- 蓝色:第二级变压器输出电压

-正确: R51:560k -> 820k 、R53:510K -> 750k 、R55:18k -> 32k
附件: e2e.ti.com/.../sluc582a_5F005F00_customer_5F00_information.xlsx

