请注意,本文内容源自机器翻译,可能存在语法或其它翻译错误,仅供参考。如需获取准确内容,请参阅链接中的英语原文或自行翻译。
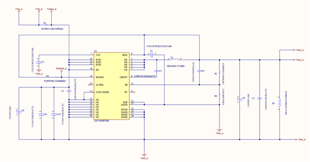
器件型号:LM73606 工具/软件:
LM73606设计。 当设计为5.0V 时、转换器输出在~400mV 下测得。 任何帮助都将非常感谢!

This thread has been locked.
If you have a related question, please click the "Ask a related question" button in the top right corner. The newly created question will be automatically linked to this question.
尊敬的 Stephan:
您可以使用设计计算器并使用推荐的原理图吗?
此致、
Rahil