第 BQ25798主题中讨论的其他器件
工具/软件:
你(们)好
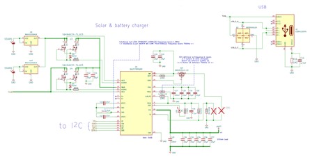
我设计了一个使用 BQ25798来管理电池的器件。 它通过7V ~4W 太阳能电池板充电、并处理单个3.7V 18650锂离子电池(PROG 引脚电阻= 4、7K Ω 1%)。 配线图与‘10.2典型应用'部分数据表中安装船舶 FET 时的配线图几乎相同。 我认为当电池电压降至阈值以下时有一种方法可以中断 VSYS、但我正在测试所有寄存器、但似乎无法保护电池免受过放电(在3V 停止)的影响。 运行几天后、电池电压降至2500mV、并且在电流非常低的情况下充电将不再开始、即使是通过 USB 供电也是如此。
以下是我通过微控制器运行的一组寄存器:
寄存器 00 = 0x04
寄存器 01= 0x01A4
寄存器 03 = 0x0028
寄存器 05 = 0x1F
寄存器 08 = 0xC5
寄存器 09 = 0x02
寄存器 0A = 0x03
寄存器 12 = 0x29
寄存器 14 = 0xA7
寄存器 15 = 0xA3
寄存器 2E = 0xEC
所有其他寄存器都会保留其默认值。
然后再次:
如果我的 VAC2=6、1V、为什么它不开始为电池相位充电? 我尝试强制 ACDRV2为高电平(位7寄存器 0x12 = 1)、6、1V 到达引脚 VBUS、但芯片不执行任何操作。
谢谢你
