This thread has been locked.

If you have a related question, please click the "Ask a related question" button in the top right corner. The newly created question will be automatically linked to this question.

[参考译文] TPS25947:将 TPS25947与 CC 控制器 TUSB319连接

Guru**** 2504795 points
Other Parts Discussed in Thread: TPS25948, TPS25947, TPS25946

请注意,本文内容源自机器翻译,可能存在语法或其它翻译错误,仅供参考。如需获取准确内容,请参阅链接中的英语原文或自行翻译。

https://e2e.ti.com/support/power-management-group/power-management/f/power-management-forum/1518107/tps25947-interfacing-the-tps25947-with-cc-controller-tusb319

器件型号:TPS25947
主题中讨论的其他器件: TPS25946、TPS25948

工具/软件:

大家好:

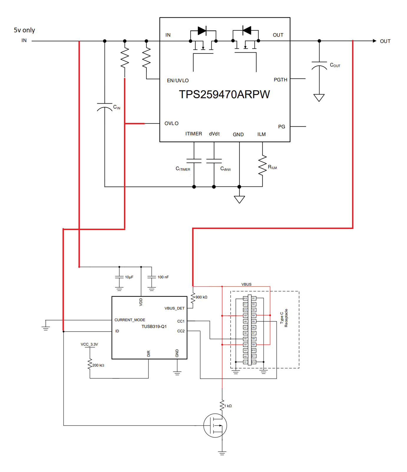
在我的设计中、我打算将 TUSB319 CC 控制器与 TPS25947相连。

TUSB319具有一个 ID 该引脚是一个开漏输出、作用类似于 EN_N 引脚(当 CC 引脚检测到器件连接时置位低电平)。

我考虑使用 TPS25947 OVP 此引脚、如数据表中所述:

第9.6节–USB PD 端口保护(第53页):

" PD 控制器还可以将 OVLO 引脚用作低电平有效使能信号、以控制电源路径。 将 OVLO 引脚保持为高电平可使器件在灌入模式下保持关断状态、并双向阻止电流。"

理想情况下、我会使用连接到 VBUS 的上拉电阻将 OVP 上拉至5V、然后将 OVP 引脚直接连接到 CC 控制器的 ID 引脚。

但是、在查看 OVP 引脚的绝对最大值和建议运行条件时、我发现了一些奇怪的情况:

EN/UVLO OVP 两者都具有6.5V 的绝对最大额定值、这是合理的。 不过、 建议的最大工作电压 仅适用于 OVP 引脚 1.5V 、而对于 EN/UVLO、它是一个高得多的5V。

OVP 建议的最大值仅为1.5V 是否有意义?

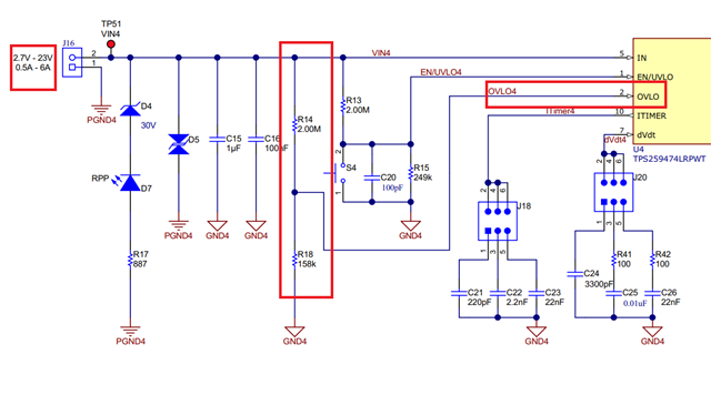
我还检查了 EVM 原理图并观察到以下内容:

如果 VIN 最大值为23V、则 OVP 引脚将是:
23V× 158kΩ/(158kΩ+Δ 2MΩ)=~1.68V、
该值高于规定的建议最大工作电压。

1.5V 数字是否正确?

谢谢、
NIR

  • 请注意,本文内容源自机器翻译,可能存在语法或其它翻译错误,仅供参考。如需获取准确内容,请参阅链接中的英语原文或自行翻译。

    尊敬的 NIR:

    一般建议最大值为1.5V、因为在大多数应用中、使用电阻分压器时、您选择的值应使该值接近上升或下降阈值。  

    如果电压处于绝对最大额定值范围内、器件不会损坏。  

    我想提到的一点是、如果存在任何故障、OVLO 引脚对删除它们没有帮助、您必须执行下电上电或等待自动重试(取决于型号)。

    此致、
    Arush

  • 请注意,本文内容源自机器翻译,可能存在语法或其它翻译错误,仅供参考。如需获取准确内容,请参阅链接中的英语原文或自行翻译。

    尊敬的 Arush:

    只是为了确认我的理解—1.5V 建议值不是电气上限、对吧?

    如果是这种情况、我可能会对电气特性表下列出的这个值的原因感到困惑。 我知道分压器通常应以上升/下降阈值为目标、但以 这种方式提供的1.5V 图可能会造成误导。

    另外、感谢您提出关于故障处理的要点。 我认为数据表中值得强调的一点是、当 OVLO 改作 EN_N 引脚时、只应使用"A"变体(具有自动重试功能)、因为其他变体将在发生故障时闩锁。

    P.S. 我附上了一部分原理图供您参考、该原理图专门与我们讨论的 OVLO 功能相关。
    如果您有时间快速浏览并确认实施方案与器件的预期用途一致、我非常感谢您。

    ID 是开漏输出;当 CC 引脚检测到器件连接时置位低电平

  • 请注意,本文内容源自机器翻译,可能存在语法或其它翻译错误,仅供参考。如需获取准确内容,请参阅链接中的英语原文或自行翻译。

    尊敬的 NIR:

    [引述 userid="348150" url="~/support/power-management-group/power-management/f/power-management-forum/1518107/tps25947-interfacing-the-tps25947-with-cc-controller-tusb319/5838357 #5838357"] P.S. 我附上了一部分原理图供您参考、该原理图专门与我们讨论的 OVLO 功能相关。
    如果您有时间快速浏览并确认实施方案与器件的预期用途一致、我非常感谢您。

    该实现看起来没有问题。 只需添加、该器件是单向的(电流仅从 IN 到 OUT)。 我希望您的应用也需要单向电流、否则可考虑 TPS25946或 TPS25948。

    此致、
    Arush

  • 请注意,本文内容源自机器翻译,可能存在语法或其它翻译错误,仅供参考。如需获取准确内容,请参阅链接中的英语原文或自行翻译。

    尊敬的 Arush:

    感谢您确认—感谢您审查实施情况。

    我的应用 仅是5V 供电方、因此单向开关非常适合。

    再次感谢您的支持。

    此致、
    NIR