Other Parts Discussed in Thread: TIDA-00881
请注意,本文内容源自机器翻译,可能存在语法或其它翻译错误,仅供参考。如需获取准确内容,请参阅链接中的英语原文或自行翻译。
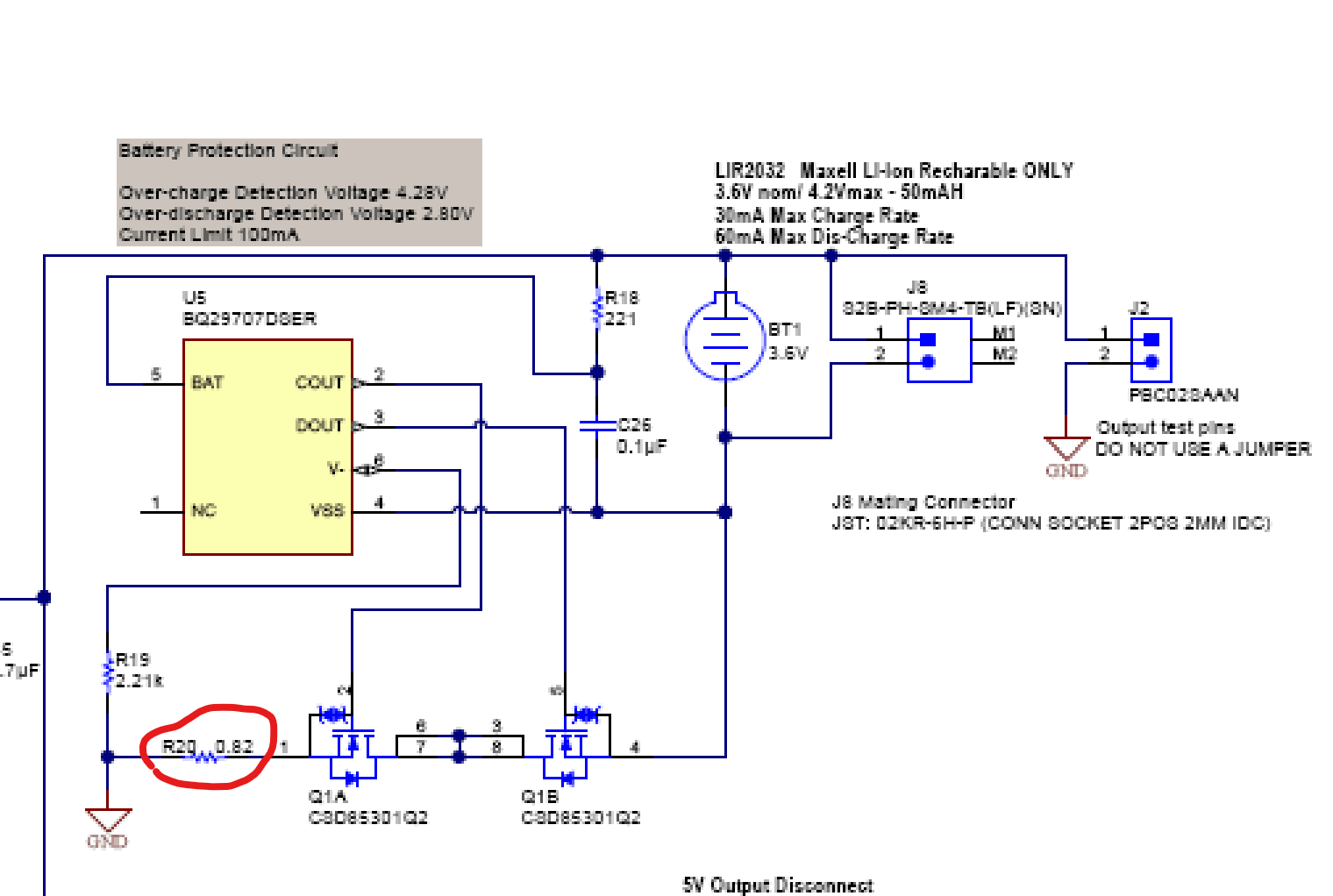
器件型号: BQ2970
Thread 中讨论的其他器件: TIDA-00881
有人能告诉我、BQ29707 电池保护 IC 中此 R20-820m Ω 电阻器的用途是什么? 我参考了 TI 应用手册 TIDA-00881 中的该参考设计。 我无法了解如何计算此值、以及使用它的目的是什么。 如果我没有在设计中添加 R20、会怎么样? 感谢您的帮助。
