This thread has been locked.

If you have a related question, please click the "Ask a related question" button in the top right corner. The newly created question will be automatically linked to this question.

[参考译文] TPS923653:设计审查和故障排除请求

Guru**** 2639665 points

Other Parts Discussed in Thread: TPS922054, TPS923653

请注意,本文内容源自机器翻译,可能存在语法或其它翻译错误,仅供参考。如需获取准确内容,请参阅链接中的英语原文或自行翻译。

https://e2e.ti.com/support/power-management-group/power-management/f/power-management-forum/1576565/tps923653-design-review-and-troubleshooting-request

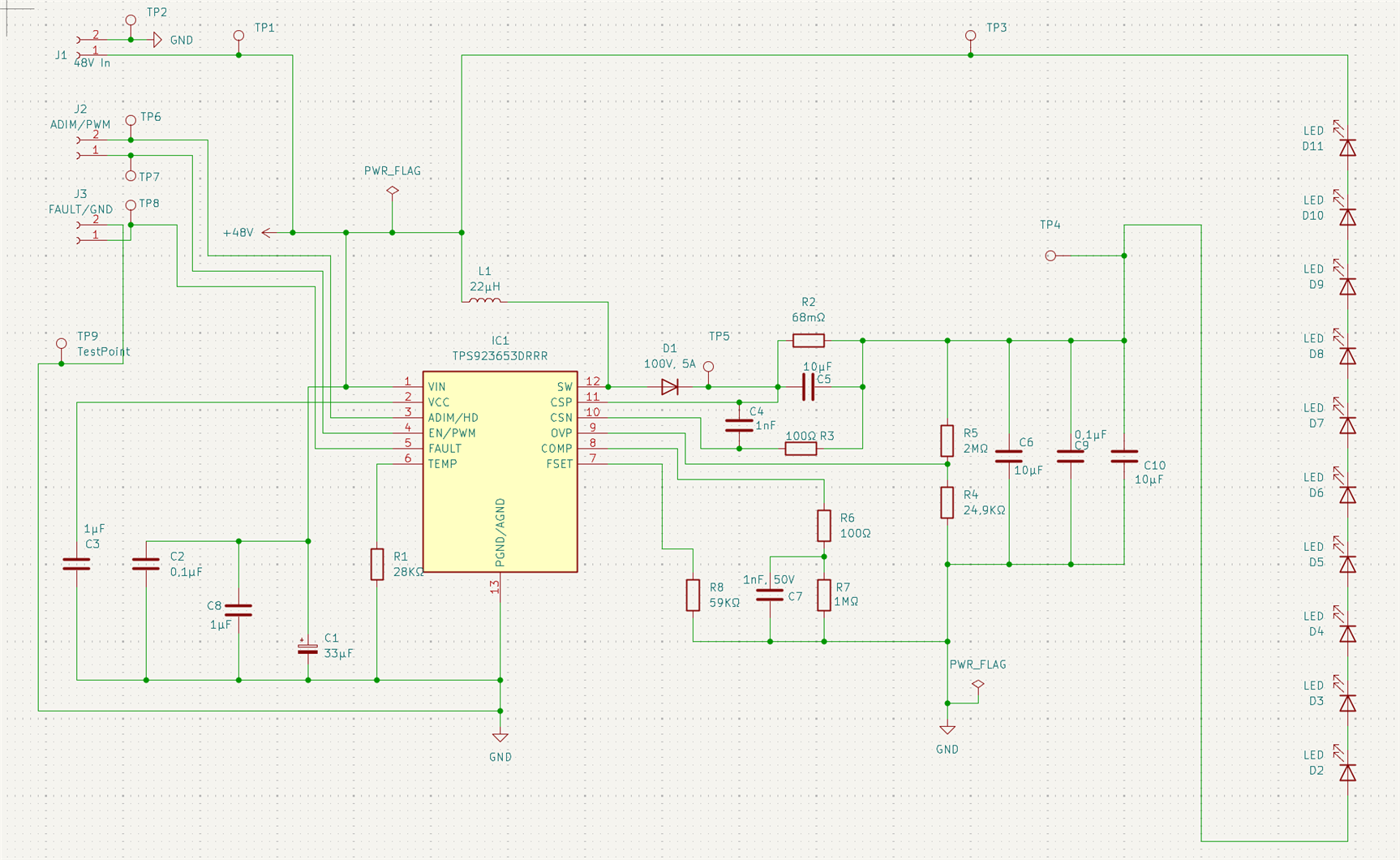
器件型号: TPS923653
主题中讨论的其他器件: TPS922054TPS923655

工具/软件:

大家好:

我在电路中使用的是 TPS923653DRRR LED 驱动器、但目前遇到了 LED 无法亮起的问题。

申请详细信息:

-输入电压:48 V DC

-目标输出电压:约 34 V

-目标 LED 电流:约 2 AS

-驱动器通过 PWM 信号进行控制

问题描述:
当通过 PWM 信号启用器件时、LED 上的输出电压仅升至约 0.8V –LED 保持熄灭。 驾驶员似乎没有正常启动或没有进入调节模式?

原理图是根据 TI 参考设计创建的、但我希望通过审查来检查元件选型或接线中是否存在任何可能的错误。

非常感谢 TI 支持团队的人员查看我的原理图并提供故障排除步骤建议。

谨提前感谢。


Jonas R.

  • 请注意,本文内容源自机器翻译,可能存在语法或其它翻译错误,仅供参考。如需获取准确内容,请参阅链接中的英语原文或自行翻译。

    尊敬的先生:

    请让我检查一下、尽快回复您。 谢谢!

    BRS

    卢西亚

  • 请注意,本文内容源自机器翻译,可能存在语法或其它翻译错误,仅供参考。如需获取准确内容,请参阅链接中的英语原文或自行翻译。

    大家好、您有机会查看我的原理图吗?

    此致

    Jonas

  • 请注意,本文内容源自机器翻译,可能存在语法或其它翻译错误,仅供参考。如需获取准确内容,请参阅链接中的英语原文或自行翻译。

    嗨、Jonas、

    很抱歉迟到了。 对于此具有 48VIN 和 34Vout 的应用、不确定为什么选择了降压/升压拓扑、而不是降压拓扑?

    谢谢!

    BRS

    卢西亚

  • 请注意,本文内容源自机器翻译,可能存在语法或其它翻译错误,仅供参考。如需获取准确内容,请参阅链接中的英语原文或自行翻译。

    您好、  

    我们最初计划采用 24V 输入电压。 但是、我们随后不得不切换到 48V、但已经购买了该驱动器。 这是个问题吗? 是否最好为此使用不同的驱动器?  或者这是一个错误的 schimatic 对于这个应用?

    此致

    Jonas

  • 请注意,本文内容源自机器翻译,可能存在语法或其它翻译错误,仅供参考。如需获取准确内容,请参阅链接中的英语原文或自行翻译。

    嗨、Jonas、

    对于 48Vin->34Vout、请使用具有降压配置的 TPS922054/5。 谢谢!

    BRS

    卢西亚

  • 请注意,本文内容源自机器翻译,可能存在语法或其它翻译错误,仅供参考。如需获取准确内容,请参阅链接中的英语原文或自行翻译。

    你(们)好

    感谢您的答复!
    那么我将使用纯降压控制器。
    我明白、我不能使用 TPS923653 的原因究竟是什么? 我希望了解这一点、以拓展我的知识。

    非常感谢!

  • 请注意,本文内容源自机器翻译,可能存在语法或其它翻译错误,仅供参考。如需获取准确内容,请参阅链接中的英语原文或自行翻译。

    嗨、Jonas、

    我们需要使用 TPS922054/5(降压 LED 驱动器)。 对于 TPS92365/4、由于 VIN=48V、VLED=34V、因此此处降压拓扑更适合。 如果将其用作降压/升压转换器、则意味着 SW 将为 48+34V。 但是、它是一个 65V 器件。

    BRS

    卢西亚