This thread has been locked.

If you have a related question, please click the "Ask a related question" button in the top right corner. The newly created question will be automatically linked to this question.

[参考译文] BQ76920EVM:如何测量 EVM 板上的热敏电阻值?

Guru**** 2770185 points

Other Parts Discussed in Thread: BQ76920EVM

请注意,本文内容源自机器翻译,可能存在语法或其它翻译错误,仅供参考。如需获取准确内容,请参阅链接中的英语原文或自行翻译。

https://e2e.ti.com/support/power-management-group/power-management/f/power-management-forum/1593731/bq76920evm-how-do-i-measure-thermistor-values-on-evm-board

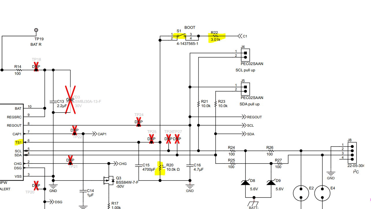
器件型号: BQ76920EVM

您好:

我正在使用 BQ76920EVM 板、尝试使用电路板中内置的热敏电阻并通过 SMBus 读取。 我注意到有一个与热敏电阻串联的电阻器用作分压器、连接到 IC 上的 TS1 引脚、但它也与一个称为“BOOT"的“的按钮串联。 我想了解按钮的用途、如果按住该按钮可以通过 SMBus 读取热敏电阻值?

 以下是定位图的照片、以供参考:  

BQ76920EVM Schematic.PNG