Other Parts Discussed in Thread: TPS922052
请注意,本文内容源自机器翻译,可能存在语法或其它翻译错误,仅供参考。如需获取准确内容,请参阅链接中的英语原文或自行翻译。
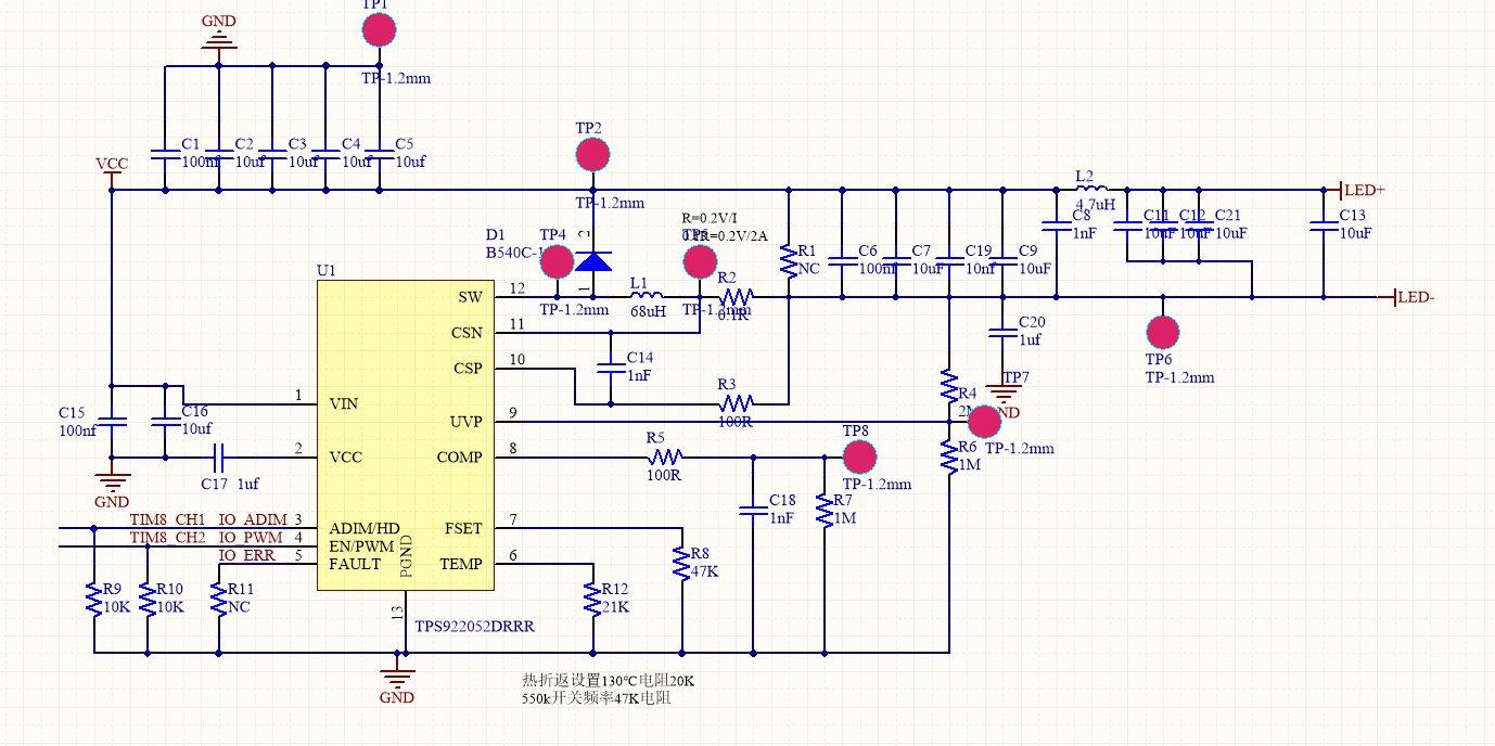
器件型号: TPS922052
我使用 TPS922052 测试 LED 驱动电流。 经过 24 小时的测试、目前的波动很大。 请根据标准化数据分析根本原因。

This thread has been locked.
If you have a related question, please click the "Ask a related question" button in the top right corner. The newly created question will be automatically linked to this question.