你好,
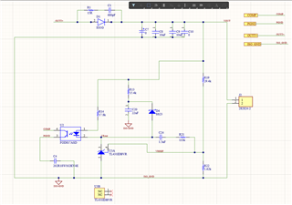
我将向您发送设计的LM5156H示意图。 我使用您 的Webench工具设计了它。 您可以在页面顶部看到要求。 当我打开它时,我不会得到电流输出电压,也不会得到转换声音。
非常感谢。
This thread has been locked.
If you have a related question, please click the "Ask a related question" button in the top right corner. The newly created question will be automatically linked to this question.
您好,
感谢您与我们联系。 您获得的输出电压是多少?它是否也在振荡? 这种情况以及来自变压器的噪音可能表明您的回扫不稳定。 在您共享的屏幕截图中,我看到两行规格: 
您能否说明输出电压是5V还是48V? 另一件要检查的事情是参考电压:TLV431IDBVR应是1.24V参考,并且在电路中使用反馈分压器时,您应获得输出电压= 1.24 / 1.62 *(1.62 + 29.4)= 23.7 V,如果您的参考电压为2.5 V, 然后,作为 Vout,您应该得到~48 V。我期待您的回答。
此致,
EM
您好,
感谢你的消息。 我检查 了TLV431IDBVR ( https://www.ti.com/lit/ds/symlink/tlv431.pdf )的数据表,它应该是1.24V参考,而TL431IDBVR是2.5V参考(如您的原理图中的参考), 请仔细检查您的主板上安装了哪一个,因为两个参考几乎具有相同的部件号,容易混淆,然后您可能需要检查您的反馈分隔符是否正确。 您能否使用示波器测量您的参考,以检查是否存在噪音? 在这种情况下,我要说刚果民盟目前还可以。 我方面的另一个评论是在D4顶部添加第二个二极管,以释放您的辅助侧软启动,在第16页上,您可以找到一个示意图示例: https://www.ti.com/lit/ug/snvu736/snvu736.pdf 。 我期待您的反馈。
此致,
EM
早上好,
我验证我的组件是TL431IDBVR,但它的参考电压为1'48V。 我修改了反馈分压器以适合2.5V参考电压,但输出电压相同。 我要在D4的顶部添加第二个二极管并告诉您。
即使如此,我也会将我的完整设计发送给您,以便您可以对其进行审阅,以防您发现有问题。
谢谢!
此致。