大家好,
客户已使用BQ2.5898万EYFFR。 调试Ship模式时,发现SYS引脚处有2.3V电压,如图所示。 使用EVM (使用3.7V电池)进行调试时出现相同问题。 以下是配置。 请您帮助解决这些问题吗?

设置:
BATFET_DIS=1
BATFET_DLY=0
PUMPX_UP=1

This thread has been locked.
If you have a related question, please click the "Ask a related question" button in the top right corner. The newly created question will be automatically linked to this question.
大家好,
客户已使用BQ2.5898万EYFFR。 调试Ship模式时,发现SYS引脚处有2.3V电压,如图所示。 使用EVM (使用3.7V电池)进行调试时出现相同问题。 以下是配置。 请您帮助解决这些问题吗?

设置:
BATFET_DIS=1
BATFET_DLY=0
PUMPX_UP=1

嗨,问候!
在我的EVM上,当BATFET_DIS =1 (设备处于发运模式)时,系统引脚电压测量值接近0V (9.5 mV)。 当退出船舶模式时,vsys = Vbat。
提供的图像中显示的ADC值是首次从IC读取寄存器时的默认值。 当器件置于发运模式时,ADC将不起作用。 当您尝试在发运模式下启动ADC时,它将始终读取这些默认值, 因此Vbat = 2.304V而不是测试中提供的3.7V。
请让您的客户在运输模式下使用万用表验证预期的vsys。
此致,
Garrett
您好 ,Garrett,
图1是打开发货模式时的波形,图2是 关闭发货模式(USB连接)时的波形。 2V5是LDO的输出,LDO是SYS引脚处的负载,用于为MCU供电。 为避免盖对SYS销的影响,工程师将盖短接。 我们可以看到vsys下降,但当它从短路恢复时,vsys上升到1V以上。(图3)
在EVM上进行测试时,如果存在10R负载,则vsys在发货模式下为0V,在移除负载后,大约为200mV。
图1:

图2: 
图3.

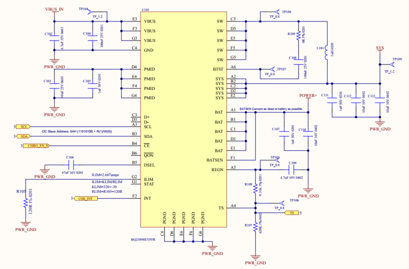
以下是SCH:
充电器

向上拉:



2V5 LDO:

此致,
海亮
嗨,问候!
感谢您提供所有相关的波形和示意图。 经过审查后,我认为进入发货模式后在系统引脚处观察到的1.6V是由于客户的系统负载造成的。
sys测试时,如果存在vsys,则在负载模式下,则在200毫伏的情况下装运。 [/引述]正如您提到的那样,EVM上没有出现相同的行为。 您能否让客户检查在其负载从充电器IC断开的情况下,是否仍可观察到1.6V电压以进行验证。
此致,
Garrett