This thread has been locked.

If you have a related question, please click the "Ask a related question" button in the top right corner. The newly created question will be automatically linked to this question.

[参考译文] LMR14010A:引脚保护和 FMEA

Guru**** 2590580 points


请注意,本文内容源自机器翻译,可能存在语法或其它翻译错误,仅供参考。如需获取准确内容,请参阅链接中的英语原文或自行翻译。

https://e2e.ti.com/support/power-management-group/power-management/f/power-management-forum/1118898/lmr14010a-protection-and-fmea-for-pins

器件型号:LMR14010A

您好、电源管理团队、

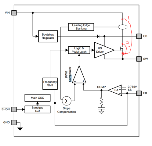
LMR14010ADDCR 在输入和输出之间是否具有过短缺保护?

在这种情况下、我们希望预测组件是否有可能损坏输出轨。

您是否为每个引脚配备了元件 FMEA?

此致、

NIC 高

  • 请注意,本文内容源自机器翻译,可能存在语法或其它翻译错误,仅供参考。如需获取准确内容,请参阅链接中的英语原文或自行翻译。

    你好

    我们没有适用于此器件的引脚 FMEA。

    由于每个应用情况都不同、因此最好对此进行测试  

    器件、以确定是否发生任何不必要的行为。

    谢谢

  • 请注意,本文内容源自机器翻译,可能存在语法或其它翻译错误,仅供参考。如需获取准确内容,请参阅链接中的英语原文或自行翻译。

    您好、Frank、

    感谢您的回答。 我还有一个问题。  

    问题是、是否有可能发生内部短路? 在这种情况下、COMP 功能不相关。

    此致、

    NIC 高

  • 请注意,本文内容源自机器翻译,可能存在语法或其它翻译错误,仅供参考。如需获取准确内容,请参阅链接中的英语原文或自行翻译。

    你好

    是的、如果高侧 FET 应该短路、那么您需要某种类型的  

    外部保护开关来处理该问题。

    谢谢