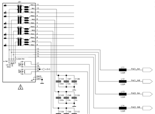
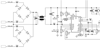
我有一个使用 TPS23751的 PoE SMPS。
我看到、有时2类分类不成功。
这在很大程度上取决于喷油器。 有的根本没有问题,有的只是在35%的案件中知道正确的 tpye-2分类
我看到 PoE 喷油器的分级电流振荡、在确认2类连接时确实有问题。
PoE 喷油器上的2类分类、始终为正确的分类提供服务: 
PoE 喷油器的2类分类、在60%的情况下出现故障

性能最差的喷油器显示了大约75kHz 的半正弦振荡、而我手头的第二个样本显示了大约5kHz 的三角振荡。
当我为 Variac 上的 PoE 投影仪供电时、性能会发生一些变化。
我想我看到 PoE 投影仪的内部 DCDC 转换器的纹波也是因为在 SMPS 启动的早期阶段、电路板上没有为开关应用供电。
但是、我仍然有点担心振荡来自我们的实现。 您是否熟悉此行为? 我们需要考虑什么?
谢谢!
RJ45输入:> 
PD 部件: 