请注意,本文内容源自机器翻译,可能存在语法或其它翻译错误,仅供参考。如需获取准确内容,请参阅链接中的英语原文或自行翻译。
器件型号:BQ25302 尊敬的 Ma'am/先生:
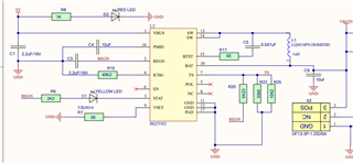
请注意、我们在其中一个设计中使用的是 BQ25302充电 IC (请参阅下图、了解器件和连接)-

请参阅我们的基本要求-
电池容量- 3.7V 5000mAH
2.充电电流- 1A
-您可以看到我们在 L5位置使用的是 LQM18PN1R0MFHD,您能否确认此部件是否正常? 或者、我们是否需要对设计进行任何更改?
如果需要我们一方提供任何其他信息、请告诉我。