This thread has been locked.

If you have a related question, please click the "Ask a related question" button in the top right corner. The newly created question will be automatically linked to this question.

[参考译文] UCC256403:UCC256403输出 PWM 波形仅为2.2V

Guru**** 2441730 points
Other Parts Discussed in Thread: TIDA-010081, UCC256403

请注意,本文内容源自机器翻译,可能存在语法或其它翻译错误,仅供参考。如需获取准确内容,请参阅链接中的英语原文或自行翻译。

https://e2e.ti.com/support/power-management-group/power-management/f/power-management-forum/1103588/ucc256403-ucc256403-output-pwm-waveform-is-only-2-2v

器件型号:UCC256403
主题中讨论的其他器件:TIDA-010081

您好,尊敬的 TI 工程师:  
当我在电源设计中使用 UCC256403时、我参考 TIDA-010081构建了一个电路、但在实际测试中、我发现 HO 和 LO 的输出脉冲波形的振幅仅为2.3V、 这使得无法驱动后级的功率 MOS 管。 您能提供相应的指导并解决问题、谢谢!

  • 请注意,本文内容源自机器翻译,可能存在语法或其它翻译错误,仅供参考。如需获取准确内容,请参阅链接中的英语原文或自行翻译。

    您好!

    IC 的 VCC 电源似乎存在问题。 您能否确保其电压介于建议的电压范围(13V 至26V)之间。  

    您还能共享波形。  

    此致

    曼尼甘塔 P

  • 请注意,本文内容源自机器翻译,可能存在语法或其它翻译错误,仅供参考。如需获取准确内容,请参阅链接中的英语原文或自行翻译。

    该 IC 的电源应该正确。 我使用了单独的辅助电源为电路供电。 主控制芯片 UCC256403的电源电压为+15VDC。 下面是测得的实际输出波形:

      

    上述波形在主控制芯片和 MOS 管。之间添加了一个驱动器芯片

    后来、我尝试更换了驱动程序芯片、但问题没有得到解决。 然后、根据参考设计中给出的驱动电路、构建了一个驱动电路、测得的波形不理想、并且驱动输出的过冲接近75V。

  • 请注意,本文内容源自机器翻译,可能存在语法或其它翻译错误,仅供参考。如需获取准确内容,请参阅链接中的英语原文或自行翻译。

    您好!

    您还能共享您的原理图和设计计算器。

    此致

    曼尼甘塔 P  

  • 请注意,本文内容源自机器翻译,可能存在语法或其它翻译错误,仅供参考。如需获取准确内容,请参阅链接中的英语原文或自行翻译。

    您好!

    附件是这次我们的实际电路图、其中我还将驱动器芯片 EG3002的信息放在附件 together.e2e.ti.com/.../_3575906E7F67_.pdfe2e.ti.com/.../EG3002_265ED46B838F6856_SD_9F52FD8055531A905390719AA852AF82477270656E634B628C51_V1.1.pdf 中

  • 请注意,本文内容源自机器翻译,可能存在语法或其它翻译错误,仅供参考。如需获取准确内容,请参阅链接中的英语原文或自行翻译。

    然后我发现了一个新问题。 昨天我尝试根据参考电路来构建和测试 MOS 驱动电路、驱动波形中有75V 的过冲。 我将驱动电路恢复为专用驱动芯片以驱动 MOS。 存在主控制芯片不振动的现象。 具体性能是没有 PWM 波形输出、主控制芯片在12V 时没有输出。
    最初怀疑主控制芯片损坏、但更换主控制芯片后、异常现象仍未解决。
    当主回路输入为390VDC 时、主控制芯片的第4引脚 BLK 可测量3.2V、主控制芯片的第5引脚 FB 始终保持在0V。
    我构建的电路是否有问题?

  • 请注意,本文内容源自机器翻译,可能存在语法或其它翻译错误,仅供参考。如需获取准确内容,请参阅链接中的英语原文或自行翻译。

    您好!

    您还可以共享设计计算器吗?

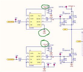
    栅极驱动器与控制器的连接出错。

    请 根据下图进行更改(此处的栅极驱动器不同、但应适用于任何单通道栅极驱动器):尤其是请参阅控制器高侧驱动器之间的连接。  

    此致

    曼尼甘塔 P

  • 请注意,本文内容源自机器翻译,可能存在语法或其它翻译错误,仅供参考。如需获取准确内容,请参阅链接中的英语原文或自行翻译。

    大家好、我将根据您给我的计划进行验证。 此外、附件是此案例的计算结果、请检查它、谢谢您!e2e.ti.com/.../54662.UCC25640x-Design-Calculator-Rev4.0.xlsx

    如果我在计算过程中遇到任何数据错误、请帮助我指出。 我稍后会更正它。 再次感谢您的支持和帮助。

  • 请注意,本文内容源自机器翻译,可能存在语法或其它翻译错误,仅供参考。如需获取准确内容,请参阅链接中的英语原文或自行翻译。

    大家好、我已经按照你们提供的计划重建了电路、但是仍然有一种主控制芯片不工作的情况(UCC256403 PWM 波形输出的 HO 和 LO 引脚)。 我应该从哪里开始?
    开路引脚 BLK 的电压实际测试为3.2V、反馈引脚 FB 的电压保持在0V、芯片的电源电压为+15V。
    我一直在困扰你,我很抱歉!

  • 请注意,本文内容源自机器翻译,可能存在语法或其它翻译错误,仅供参考。如需获取准确内容,请参阅链接中的英语原文或自行翻译。

    您好!

    您能否通过 e2e 直接文本向我发送有关项目详细信息和公司详细信息的文本。  

    对于3kW、我们通常建议使用相移全桥控制器(具有同步整流功能的 UCC28950绿色相移全桥控制器数据表(修订版 D)

    一般情况下、建议最大功率为1kW 的 LLC。

    此外、我对您的设计计算器做了一些更正。 您能否 在构建硬件之前使用 Simplis 模型(www.ti.com/.../slum684)来模拟转换器。

    e2e.ti.com/.../1778.UCC25640x-Design-Calculator-Rev4.0.xlsx

    此致

    曼尼甘塔 P