This thread has been locked.

If you have a related question, please click the "Ask a related question" button in the top right corner. The newly created question will be automatically linked to this question.

[参考译文] UC2844:栅极和 Vcc 有噪声??

Guru**** 2505585 points
Other Parts Discussed in Thread: UC2844

请注意,本文内容源自机器翻译,可能存在语法或其它翻译错误,仅供参考。如需获取准确内容,请参阅链接中的英语原文或自行翻译。

https://e2e.ti.com/support/power-management-group/power-management/f/power-management-forum/1122497/uc2844-noisy-gate-and-vcc

器件型号:UC2844

尊敬的支持论坛:

反激式 SMPS 中使用 UC2844获取干净的栅极信号时遇到问题。  

我构建了一个简单的 UC2844测试电路、如下所示。  请注意、负载是1.8K 电阻器。  我通过连接 COMPFB CS 引脚强制 PWM 输出为50%、如下所示。  fsw = 62kHz (近似值)。

负载为1.8K 时: 黄色迹线=输出引脚、蓝色迹线= Vcc 引脚。  请注意栅极信号开始处的过冲(或偏移)。  请注意每个栅极脉冲信号变化时 Vcc 上的振铃噪声。

在1.8K 负载和串联 LED 的情况下添加了: 黄色迹线=输出引脚、蓝色迹线= Vcc 引脚。  栅极脉冲的开始有振铃、但过冲(或偏移)似乎减少或消除。     每次栅极脉冲信号变化时、振铃噪声都保持在 Vcc 上。

在1.8K 负载条件下、添加了串联 LED 并且 Vcc 输出电容= 15uF 而不是1uF: 黄色走线=输出引脚、蓝色走线= Vcc 引脚。  通过将 Vcc 的输出电容器更改为15uF、没有明显的改进。  

请告诉我您的想法。

Thx。

Jav

  • 请注意,本文内容源自机器翻译,可能存在语法或其它翻译错误,仅供参考。如需获取准确内容,请参阅链接中的英语原文或自行翻译。

    原理图校正: 引脚7连接到18VDC 电源。

  • 请注意,本文内容源自机器翻译,可能存在语法或其它翻译错误,仅供参考。如需获取准确内容,请参阅链接中的英语原文或自行翻译。

    尊敬的 JAV:

    是否可以通过并联1nF 电容器将负载更改为10k Ω 电阻器、然后重新测试?

    谢谢。  

  • 请注意,本文内容源自机器翻译,可能存在语法或其它翻译错误,仅供参考。如需获取准确内容,请参阅链接中的英语原文或自行翻译。

  • 请注意,本文内容源自机器翻译,可能存在语法或其它翻译错误,仅供参考。如需获取准确内容,请参阅链接中的英语原文或自行翻译。

    尊敬的 Teng:

    感谢你的答复。   

    这是我的简单测试电路的部分原理图。

    下图: R1 = 10K 欧姆、C1 =未连接

    下图: R1 = 10K Ω、C1 = 1.0nF

    下图: R1 = 10K 欧姆、C1 = 1.5nF

    下图: R1 = 10K 欧姆、C1 = 100pF

    请告诉我您的想法。

    谢谢!

    Jeffrey Vasel  

  • 请注意,本文内容源自机器翻译,可能存在语法或其它翻译错误,仅供参考。如需获取准确内容,请参阅链接中的英语原文或自行翻译。

    您好 Jeffrey、

    请在10kohm 负载之前添加一个20 Ω 栅极寄存器。

    谢谢。

  • 请注意,本文内容源自机器翻译,可能存在语法或其它翻译错误,仅供参考。如需获取准确内容,请参阅链接中的英语原文或自行翻译。

    尊敬的 Teng:

    我添加了一个 Rgate = 18.5欧姆电阻器、R1 = 10K、 如 下面的原理图所示。  请注意、黄色探针位于下面的 O 示波器图像中的 Rgate 和 R1之间。  此外、 蓝色走线= Vcc  引脚7

    下图: R1 = 10K Ω、Rgate = 18.5 Ω、C1 = 1.0nF

    下图: R1 = 10K Ω、Rgate = 18.5 Ω、C1 = 1.5nF

    下图: R1 = 10K Ω、Rgate = 18.5 Ω、C1 = 3.3nF

    Rgate 电阻器似乎已经消除了每个栅极边沿上的尖峰。  此外、随着 C1值的增加、前导栅极信号的过冲/偏移看起来会降低。  此外、您是否担心 Vcc 引脚7上出现的尖峰

    你有什么想法?

    谢谢!

    Jeffrey

  • 请注意,本文内容源自机器翻译,可能存在语法或其它翻译错误,仅供参考。如需获取准确内容,请参阅链接中的英语原文或自行翻译。

    您好 Jeffrey、

      VCC 是否不会触发 UVLO 和 Vmax_limit、

    可以通过增加 Vcc 引脚上的电容器来降低尖峰。

    此致。

  • 请注意,本文内容源自机器翻译,可能存在语法或其它翻译错误,仅供参考。如需获取准确内容,请参阅链接中的英语原文或自行翻译。

    尊敬的 Teng:

    我尝试将 Vcc 旁路电容增加到100uF、但它对 Vcc 引脚7尖峰没有任何影响。  因此、我不确定 Vcc 引脚7上的尖峰是否正常、是否应该预料到?

    此外、我将蓝色探针移至 R1 LED 之间的点、同时将黄色探针保持在 Rgate R1之间

      

    下图 A:  R1 = 10k Ω、Rgate = 18.5 Ω、C1 = 1.0nF

     

    下图 B:  R1 = 10k Ω、Rgate = 18.5 Ω、C1 = 未连接

    • 图像 A
      • C1电容器当然会使 前缘栅极信号的过冲/偏移变得平滑。  但是、蓝色迹线( R1 和 LED 之间的点)会显示振铃。
    • 图 B
      • 在没有 C1电容器的情况下、前缘型栅极信号具有过冲/偏移。  但是 、蓝色迹线( R1 和 LED 之间的点)较少、在没有 C1电容器的情况下会显示振铃。

    如何减少或消除蓝色迹线所示的振铃?

    请告诉我您的想法。

    Thx。

    Jeffrey

  • 请注意,本文内容源自机器翻译,可能存在语法或其它翻译错误,仅供参考。如需获取准确内容,请参阅链接中的英语原文或自行翻译。

    你好,Jeffrey,我明天会回答你的问题。 谢谢

  • 请注意,本文内容源自机器翻译,可能存在语法或其它翻译错误,仅供参考。如需获取准确内容,请参阅链接中的英语原文或自行翻译。

    您好 Jeffrey、

    请在 VCC 引脚处放置一个0.1uF 旁路电容器以最小走线长度接地。

    测试 VCC 波形时、请确保探针的 GND 和 VCC 短路、如图所示。  

    蓝色通道的振铃可能由 LED 内部寄生参数引起。

    执行开环测试时不需要 LED。

    谢谢。

  • 请注意,本文内容源自机器翻译,可能存在语法或其它翻译错误,仅供参考。如需获取准确内容,请参阅链接中的英语原文或自行翻译。

    尊敬的 Teng:

    我已经有一个1.0uF 旁路电容。在 Vcc 引脚上、这个旁路电容很短。  但是、我尝试了您的建议、使用了短探头引线、这确实改善了情况。  此外、我在 TI uc2844数据表中找到了以下注意事项:

    "为了获得最佳性能、请将计时电容器引线尽可能短且直接地连接到器件接地端。 如果
    对于计时电容器和所有其他功能、可能需要使用单独的接地走线。"

    请注意、我的简单测试电路试验电路板上有两个接地轨(顶部和底部电源轨)。  但这次、我将 C_osc 引线连接到底部接地轨、将所有其他接地连接连接连接到顶部接地轨、 现在栅极脉冲没有振铃边沿!!

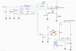
    实际反激式转换器电路

    那么、我的下一个问题是、我是否应该对实际的反激式转换器电路执行类似的操作?  在下图中、C_osc 引线连接到引脚4和接地平面。 初级侧上的所有组件都使用该接地层。  请参阅下面的蓝色阴影区域。

    原理图的 PWM 部分如下所示。  SGN 标签指示连接到上面 PCB 视图中的蓝色阴影区域接地平面。  请注意、GND 标签是反激式变压器电路次级侧使用的第二个接地层的一部分。  初级侧和次级侧采用4N25光学隔离。   

    我是否需要从接地层移除 C_osc 引线并为 其引线使用单独的接地线迹?  如果是、实现此类设计的最佳方法是什么?

    请告诉我您的想法。

    谢谢!

    Jeffrey

  • 请注意,本文内容源自机器翻译,可能存在语法或其它翻译错误,仅供参考。如需获取准确内容,请参阅链接中的英语原文或自行翻译。

    您好 Jeffrey、

    最好使用单独的接地、然后信号点连接到其他接地。

    数据表中的第10节和第11节介绍 了布局指南和建议、请在对 PCB 进行布局时查看这些指南和建议。

    谢谢。