请注意,本文内容源自机器翻译,可能存在语法或其它翻译错误,仅供参考。如需获取准确内容,请参阅链接中的英语原文或自行翻译。
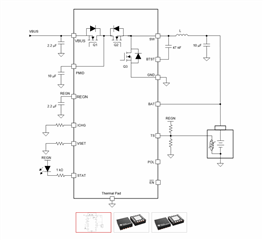
器件型号:BQ25300 您好!
我想使用 BQ25300为我的锂聚合物电池充电。 我的锂聚合物电池将为 Raspberry PI 供电、但会首先通过升压转换器供电。 我是否可以与系统负载并行连接、以便同时为电池充电和供电?

This thread has been locked.
If you have a related question, please click the "Ask a related question" button in the top right corner. The newly created question will be automatically linked to this question.