大家好、
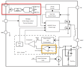
对于固定输出版本、 客户是否可以使用电阻分压器来调节输出 、例如采用1.8V 和2.5V 或3.3V 输出? 从下图中可以看到、我们似乎只需要选择足够低的电阻器来覆盖内部分压器
- 有缺点吗? 这是否可取?
- 有什么想法、内部电阻器的值是多少? 我想它们是比率匹配的、但绝对电阻可能具有很高的容差、对吧? (这就是我要覆盖它们的原因)
- 对内部补偿网络有什么负面影响?

谢谢、
康妮
This thread has been locked.
If you have a related question, please click the "Ask a related question" button in the top right corner. The newly created question will be automatically linked to this question.
大家好、
对于固定输出版本、 客户是否可以使用电阻分压器来调节输出 、例如采用1.8V 和2.5V 或3.3V 输出? 从下图中可以看到、我们似乎只需要选择足够低的电阻器来覆盖内部分压器

谢谢、
康妮
尊敬的康妮:
通常、当固定 VOUT 小于所需 VOUT 时、我们可以在固定 Vout 版本的 FB 引脚上添加一个外部电阻器。 因此、使用1.8V 固定输出电压器 件、可以添加合适的外部电阻器来配置大于1.8V 的输出电压(在本例中为2.5V 或3.3V)。
我希望这对您有所帮助!
此致、
Febin
您好、Febin、
我有几个后续问题-
您能否澄清一下如何添加外部电阻器以及前馈电容器的放置位置?
以下是正确的吗?
外部电阻器- VOUT 和 FB 之间
前馈电容器- VOUT 和 FB 之间
您能否确认固定版本用于 PG 逻辑的电压? 客户希望确保、即使我们连接固定输出版本以调节更高的输出电压、PG 逻辑仍能正常工作

谢谢、
康妮