Other Parts Discussed in Thread: TPS2483, LM25066
主题中讨论的其他器件: LM25066
尊敬的专家:
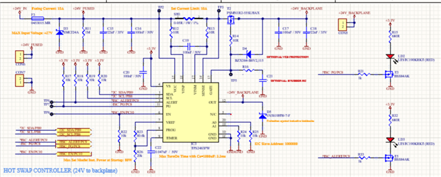
我在 Vs 引脚上为 TPS2483提供3.3V 电压、该引脚处于允许的区域内。 有一点是、我还使用功率限制功能、这是一个电阻分压器
VREF 的电压应为4V、但由于 Vs 为3.3V、因此基准电压不能为4V、实际上我测量的是3.3V。 中的预期行为是什么
在这种情况下? 我观察到、在使用 Rsense 计算电流限制时、限流器的计数值为25mV、而不是50mV。 这是预期行为吗? 是的
还可以使用功率限制器简单地从3.3V 而非4V 进行电阻分压器数学运算?
感谢您的提前响应。
此致、
Andras Magyar






