This thread has been locked.

If you have a related question, please click the "Ask a related question" button in the top right corner. The newly created question will be automatically linked to this question.

[参考译文] LM5121:断路器 FET

Guru**** 2386600 points
Other Parts Discussed in Thread: LM5121, LM5122
请注意,本文内容源自机器翻译,可能存在语法或其它翻译错误,仅供参考。如需获取准确内容,请参阅链接中的英语原文或自行翻译。

https://e2e.ti.com/support/power-management-group/power-management/f/power-management-forum/1132091/lm5121-circuit-breaker-fet

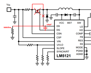
器件型号:LM5121
主题中讨论的其他器件: LM5122

您好、E2E、

我想使用不带输入阻断 FET 的 LM5121。
我有很多库存 LM5122、因此我无法在下一个设计中选择 LM5121。
LM5121的 DG 和 DS 是否保持未连接(开路)、对吧?

此致、
ACGUY

  • 请注意,本文内容源自机器翻译,可能存在语法或其它翻译错误,仅供参考。如需获取准确内容,请参阅链接中的英语原文或自行翻译。

    您好、ACGUY、

    感谢您使用 E2E 论坛、如果您要移除 QD MOSFET、请在 DG 和 DS 引脚之间放置一个100pF 电容器、如果未使用断开开关、则在 DS 引脚和 GND 之间放置一个500KOhm 电阻器。  

    BR、

    Haroon

  • 请注意,本文内容源自机器翻译,可能存在语法或其它翻译错误,仅供参考。如需获取准确内容,请参阅链接中的英语原文或自行翻译。

    您好、Haroon、

    正确吗? ↓μ A

  • 请注意,本文内容源自机器翻译,可能存在语法或其它翻译错误,仅供参考。如需获取准确内容,请参阅链接中的英语原文或自行翻译。

    您好、ACGUY、

    是的、正确。

    BR、

    Haroon